要戰其實就戰的清楚一點啊
icelaw : 一夫一妻本來就是民初才引進的,民國初年崇洋媚外11/06 19:26
icelaw : 所以才引進一夫一妻11/06 19:26
問題是文獻就是說 中國古代一直以來都是執行一夫一妻制 從周朝定宗法制度開始 到唐律 明律 清律 一直都是明文規定民眾不能多妻 所以你說的一夫一妻制是民初才引進的 基本上就是錯的 再來 你說的
icelaw : 不然民國以前 你要取幾個老婆都不犯法好嗎11/06 19:32
唐律 有妻更娶妻者,徒一年,女家减一等,若欺妄而娶者,徒一年半,女家不坐,各離之。 明律 若有妻更娶妻者,亦杖九十,離異 所以你說的娶幾個老婆都不犯法 一樣也是錯的
icelaw : 民國十九年民法親屬編制定公布,源於西方基督教國11/07 12:08
icelaw : 家之一夫一妻制度也隨之移植於我國婚姻法律規範。11/07 12:08
icelaw : 但為反應社會習俗,先後或同時與二人結婚之重婚行11/07 12:08
icelaw : 為,11/07 12:08
icelaw : 以上內容的編纂者 是東吳法學院 客座教授 曾勝珍女11/07 12:11
icelaw : 士11/07 12:11
icelaw : 出處 國立中正大學法學集刊 第12期11/07 12:15
不太知道你這輩子寫過幾篇論文 但這句話的意思是 民國十九年的民法親屬篇的制定 跟基督教的一夫一妻制度有關 但並不是說 我國的一夫一妻制度是來自於西方基督教的一夫一妻制度 但你原話是 "一夫一妻制度是民初才引進" 並不是說 "我國的婚姻制度受到西方的一夫一妻制度的影響" 這兩者的意思有根本上的差別 東吳法學院並不差 不過在112的ptt上面拿東吳大學的名頭壓人 還壓錯...這個就有點貽笑大方 再來
icelaw : ps 一夫一妻制度 跟憲法無關好嗎,11/07 12:16
icelaw : 這是民法 民法親屬篇 懂?11/07 12:16
你自己引用的文獻 說到底也就是用文獻中引用的一句話 就想要把東西扯上一夫一妻制 問題是你自己引用的文獻都不看一下的嗎XD 一夫一妻制度怎麼可能跟憲法無關 你自己引用的文獻 第二章 (就是第一章之後的最重要的正文) 就是直接探討 貳、大法官對於「一夫一妻」制度的詮釋 一、釋字第二四二號解釋 二、釋字第三六二號解釋與釋字第五五二號解釋 三、釋字第五五四號解釋 如果跟憲法無關 大法官跑來釋憲幹什麼? 不要自己拿自己引用的文章打自己的嘴巴好不好
icelaw : 不懂 就多唸點書ok?
人貴自知 不是嗎XD -- ※ 發信站: 批踢踢實業坊(www.ptt-website.tw), 來自: 149.36.48.83 (美國) ※ 文章網址: https://www.ptt-website.tw/Boy-Girl/M.1730954950.A.C59
seacall : 冰先生讀什麼都沒救了 11/07 13:08
icelaw : 哼哼 你怎麼不講天下的猴子觀察 哼哼 11/07 13:18
icelaw : 民初之後本來就是只保障一夫一妻制,並且確立一夫 11/07 13:18
icelaw : 一妻制 11/07 13:18
icelaw : 民初之前 是一夫一妻可納妾制 ,本來就不一樣 11/07 13:18
icelaw : 一個制度可以納妾 一個不行 怎麼會一樣 11/07 13:18
icelaw : 少在那邊誤導 11/07 13:18
幫你複習一下你說的話
icelaw : 一夫一妻本來就是民初才引進的,民國初年崇洋媚外11/06 19:26
icelaw : 所以才引進一夫一妻11/06 19:26
你可從頭到尾沒提到納妾 納妾是本56說的... 你說的也不是一夫一妻多妾制 你說的是一夫一妻制 可以不要睜眼說瞎話嗎?
abby2007 : 我上次在男女版看到人家戰學歷的是松山高中PR94,這 11/07 13:18
abby2007 : 次看到東吳法律出來戰別人學歷.......笑了 11/07 13:18
人家是大同大學高材生 東吳大學的是他引用的那一篇文章的作者
icelaw : 保障一夫一妻制本來就是民法,憲法只是針對爭議的 11/07 13:20
icelaw : 部分去釋疑,但這不能這樣就說是憲法保障一夫一妻 11/07 13:20
icelaw : 制 懂? 11/07 13:20
你在說三小 你是不是把釋憲跟憲法混在一起了? 憲法是國家的基本大法 如果憲法不保障一夫一妻的社會制度 民法怎麼可能去執行這種制度? 如同242號解釋文(不同意見書) 各國憲法雖未明定一夫一妻制,但與憲法上所揭櫫之民主自由、男女平等原則以及人道主 義,兩性尊嚴之維護等理念相符合。 正因為憲法要維繫民主自由 男女平等與兩性尊嚴 所以才會需要去保護一夫一妻制 憲法並不是拿來釋疑的東西 這個不是國中小學公民科的內容嗎???
icelaw : 多讀點書 11/07 13:20
icelaw : 就跟有人根據刑法 死刑有疑慮的部分 去申請釋憲, 11/07 13:23
icelaw : 但不代表要執行死刑 是根據憲法,還是根據刑法好嗎 11/07 13:23
要執行死刑一直都不是根據憲法... 憲法不會規定到那麼細的東西好嗎...
icelaw : 你根本什麼都不懂在那邊打模糊戰 把憲法釋憲 跟民 11/07 13:24
icelaw : 法 刑法 胡扯在一起 11/07 13:24
刑法是你自己說的 沒人說刑法的事情啊 到底是誰在胡扯???
icelaw : 真的是人貴自知阿 笑死 11/07 13:24
icelaw : 我本來沒有想戰啦,只是看不下去有人出來誤導視聽 11/07 13:26
icelaw : 還有 古代雖然是只能名門正娶一個妻子,其他女人的 11/07 13:37
icelaw : 只能透過納妾 11/07 13:37
icelaw : 但實際上即時是 妾之間的名分跟地位還是有高低不同 11/07 13:37
icelaw : 所謂的三妻, 11/07 13:37
icelaw : 三妻的意思就是三個妻子,一個髮妻也就是正方夫人 11/07 13:37
icelaw : ;兩個平妻,專門輔佐髮妻,跟髮妻共同為丈夫分擔 11/07 13:37
icelaw : 事 11/07 13:37
這就已經說是錯了 你要戰請你拿出古代律例 說明真的有"平妻"這個法律位階 不然本56才疏學淺 明律 清律 都沒看到有所謂的平妻這個正式稱謂
icelaw : 四妾呢,就是用來伺候這三個妻子的女人,雖然可以 11/07 13:37
icelaw : 和丈夫同房,但是地位遠不如妻子,生下的孩子地位 11/07 13:37
icelaw : 也是很低很低的。 11/07 13:37
你可以不要一直跳針嗎... 上面不就跟你說了 你說的東西語出無據 結果同樣的東西你又重複貼了一遍 這到底是要幹嘛 錯的東西不會因為貼了一百遍就變成對的了ㄟ ※ 編輯: CuLiZn5566 (169.150.203.197 美國), 11/07/2024 13:49:59
icelaw : 所以古代的一夫一妻納妾制 跟現代的一夫一妻制本來 11/07 13:38
icelaw : 就是不同的東西 怎麼會一樣 11/07 13:38
icelaw : 所以我才講是到民初才確立了一夫一妻, 本來就是這 11/07 13:39
icelaw : 樣好嗎 11/07 13:39
icelaw : 然後 不管妻還是妾,都是老婆啊 ,只是名分的不同 11/07 13:43
icelaw : 而已 11/07 13:43
icelaw : 所謂的老婆 就是男人的女人 ,不管妻妾都一樣是老 11/07 13:45
icelaw : 婆 懂? 11/07 13:45
不對啊...教育部就打你臉了 https://dict.concised.moe.edu.tw/dictView.jsp?ID=45149
icelaw : 一夫一妻本來就是民初才引進的,民國初年崇洋媚外11/06 19:26
icelaw : 所以才引進一夫一妻11/06 19:26
icelaw : 不然民國以前 你要取幾個老婆都不犯法好嗎11/06 19:32
icelaw : 民國十九年民法親屬編制定公布,源於西方基督教國11/07 12:08
icelaw : 家之一夫一妻制度也隨之移植於我國婚姻法律規範。11/07 12:08
xayile: 包養網尋找跨國友誼機會。11/07 12:08
icelaw : 但為反應社會習俗,先後或同時與二人結婚之重婚行11/07 12:08
icelaw : 為,11/07 12:08
icelaw : 以上內容的編纂者 是東吳法學院 客座教授 曾勝珍女11/07 12:11
icelaw : 士11/07 12:11
icelaw : 出處 國立中正大學法學集刊 第12期11/07 12:15
cazo: 包養輕鬆認識有趣的朋友。11/07 12:15
icelaw : ps 一夫一妻制度 跟憲法無關好嗎,11/07 12:16
icelaw : 這是民法 民法親屬篇 懂?11/07 12:16
icelaw : 不懂 就多唸點書ok?
seacall : 冰先生讀什麼都沒救了 11/07 13:08
icelaw : 哼哼 你怎麼不講天下的猴子觀察 哼哼 11/07 13:18
izilo: 包養平台探索合拍對象。 11/07 13:18
icelaw : 民初之後本來就是只保障一夫一妻制,並且確立一夫 11/07 13:18
icelaw : 一妻制 11/07 13:18
icelaw : 民初之前 是一夫一妻可納妾制 ,本來就不一樣 11/07 13:18
icelaw : 一個制度可以納妾 一個不行 怎麼會一樣 11/07 13:18
icelaw : 少在那邊誤導 11/07 13:18
SEDAP: 包養分析揣摩異性心思。 11/07 13:18
icelaw : 一夫一妻本來就是民初才引進的,民國初年崇洋媚外11/06 19:26
icelaw : 所以才引進一夫一妻11/06 19:26
abby2007 : 我上次在男女版看到人家戰學歷的是松山高中PR94,這 11/07 13:18
abby2007 : 次看到東吳法律出來戰別人學歷.......笑了 11/07 13:18
icelaw : 保障一夫一妻制本來就是民法,憲法只是針對爭議的 11/07 13:20
TUZom: 包養不急於投入感情關係。 11/07 13:20
icelaw : 部分去釋疑,但這不能這樣就說是憲法保障一夫一妻 11/07 13:20
icelaw : 制 懂? 11/07 13:20
icelaw : 多讀點書 11/07 13:20
icelaw : 就跟有人根據刑法 死刑有疑慮的部分 去申請釋憲, 11/07 13:23
icelaw : 但不代表要執行死刑 是根據憲法,還是根據刑法好嗎 11/07 13:23
Jiulon: 包養網結交世界各地朋友。 11/07 13:23
icelaw : 你根本什麼都不懂在那邊打模糊戰 把憲法釋憲 跟民 11/07 13:24
icelaw : 法 刑法 胡扯在一起 11/07 13:24
icelaw : 真的是人貴自知阿 笑死 11/07 13:24
icelaw : 我本來沒有想戰啦,只是看不下去有人出來誤導視聽 11/07 13:26
icelaw : 還有 古代雖然是只能名門正娶一個妻子,其他女人的 11/07 13:37
laetuon: 包養開心結交知心異性友人。 11/07 13:37
icelaw : 只能透過納妾 11/07 13:37
icelaw : 但實際上即時是 妾之間的名分跟地位還是有高低不同 11/07 13:37
icelaw : 所謂的三妻, 11/07 13:37
icelaw : 三妻的意思就是三個妻子,一個髮妻也就是正方夫人 11/07 13:37
icelaw : ;兩個平妻,專門輔佐髮妻,跟髮妻共同為丈夫分擔 11/07 13:37
slot365: 包養平台詳細瞭解對方。 11/07 13:37
icelaw : 事 11/07 13:37
icelaw : 四妾呢,就是用來伺候這三個妻子的女人,雖然可以 11/07 13:37
icelaw : 和丈夫同房,但是地位遠不如妻子,生下的孩子地位 11/07 13:37
icelaw : 也是很低很低的。 11/07 13:37
icelaw : 所以古代的一夫一妻納妾制 跟現代的一夫一妻制本來 11/07 13:38
colortea: 包養分析留心約會舉動。 11/07 13:38
icelaw : 就是不同的東西 怎麼會一樣 11/07 13:38
icelaw : 所以我才講是到民初才確立了一夫一妻, 本來就是這 11/07 13:39
icelaw : 樣好嗎 11/07 13:39
icelaw : 然後 不管妻還是妾,都是老婆啊 ,只是名分的不同 11/07 13:43
icelaw : 而已 11/07 13:43
glenber: 包養真心看重友誼情感。 11/07 13:43
icelaw : 所謂的老婆 就是男人的女人 ,不管妻妾都一樣是老 11/07 13:45
icelaw : 婆 懂? 11/07 13:45
icelaw : 但是地位遠不如妻子,生下的孩子地位 11/07 13:37
lasara7890 : 冰先生好了拉 一直有完沒完的崩潰.. 11/07 13:46
icelaw : 你看不懂中文嗎 不是寫的很清楚嗎 11/07 13:51
Kimbel: 包養網擴展跨國人脈。 11/07 13:51
icelaw : 雖然平妻沒有法律的地位,但是丈夫給受寵的妾的 一 11/07 13:51
icelaw : 個尊稱 一個高貴的名分 11/07 13:51
icelaw : 就像 皇帝 除了皇后之外 11/07 13:53
icelaw : 也會給其他女人如 皇貴妃 貴妃 等等的 其他名分的 11/07 13:53
icelaw : 封號阿 11/07 13:53
tale1890: 包養輕鬆找到志同道合。 11/07 13:53
icelaw : 只是皇貴妃 貴妃是給皇室用的,其他人是用平妻 11/07 13:54
icelaw : 老婆就包含妻妾,妻妾都是老婆, 11/07 13:56
icelaw : 包含現代男人去偷吃的時候 對每個小三 小四都是老 11/07 13:56
icelaw : 婆 老婆的喊好嗎 11/07 13:56
icelaw : 難不成那些去偷吃的男人 會跟小三 小四說 你不是我 11/07 13:57
waterway: 包養平台挖掘心靈默契。 11/07 13:57
icelaw : 的妻子 所以我不能喊妳老婆, 11/07 13:57
icelaw : 合理嗎 可能嗎 笑死 11/07 13:57
icelaw : 我跟我兩個女友 也都是老婆 老婆在喊的 11/07 13:57
icelaw : 喊自己的女人叫老婆,這就是約定成俗的觀念好嗎 現 11/07 13:58
icelaw : 代大家都這樣啊 11/07 13:58
mark1888: 包養分析洞悉異性心思。 11/07 13:58
MartyFriedma: 冰法哥 好了啦 愈講愈偏了 11/07 14:08
greensh : 嚴重懷疑真的是有生病 唉 11/07 14:13
yueayase : 其實認錯不會有人覺得你怎樣,但死不認錯就ok了 11/07 14:27
kaienchou : 再一次的辛苦了56大 11/07 14:33
icelaw : 本來就這樣 我講的點這麼多,怎麼可能每句都繞著論 11/07 14:41
Quaranta: 包養不急於開始戀愛。 11/07 14:41
icelaw : 文講 11/07 14:41
icelaw : 照你的邏輯的話,那你當初的論點是用天下雜誌的猴 11/07 14:42
icelaw : 子論來講阿, 11/07 14:42
icelaw : 你是後來才轉彎到我講的論文跟憲法上面 11/07 14:42
icelaw : 現在人講老婆 本來就是對自己的女人的泛稱 11/07 14:43
schlemm: 包養網結交國際包養 11/07 14:43
icelaw : 論文的部分本來就是要講你的天下猴子論 11/07 14:44
icelaw : 你卻什麼事都要混在一起講 根本牛頭對馬嘴 11/07 14:44
icelaw : 我講的現代人不能娶多個老婆 本來就是這個意思, 11/07 14:45
icelaw : 你自己要偷換概念 亂湊在一起, 那我也沒辦法 11/07 14:45
joe2023 : 戰這種事不覺得無聊嗎.............. 11/07 14:47
Wirol: 包養開心找到知己。 11/07 14:47
icelaw : 拜託 你一開始是從天下雜誌的猴子論 來吹說一夫一 11/07 14:52
icelaw : 妻是會渾然天成 其來有自,所以我才拿論文出來說明 11/07 14:52
icelaw : 好嗎 11/07 14:52
icelaw : 一夫一妻本來就是民初才引進的,民國初年崇洋媚外11/06 19:26
icelaw : 所以才引進一夫一妻11/06 19:26
marecht: 包養平台關注彼此需求。11/06 19:26
icelaw : 少在斷章取義在那邊亂扯 11/07 14:52
icelaw : 我就問你怎麼不吹你的天下猴子論 在閃什麼? 11/07 14:53
icelaw : 我一開始就是覺得你那天下雜誌的猴子論點 立論薄弱 11/07 14:55
icelaw : 才拿論文說明好嗎 11/07 14:55
icelaw : 你現在怎麼不繼續吹你的天下猴子論 不要閃啦 11/07 14:55
riokio: 包養分析觀察約會狀況。 11/07 14:55
s2500205 : 冰法哥好好笑喔,自己不讀書叫人多讀書 11/07 15:17
momomom : 笑死我了 五六有夠酸XD 11/07 15:19
icelaw : 你就繼續扯阿,一夫一妻本來就是有受外國影響而傳 11/07 15:43
icelaw : 入的,不然是中國人自己發明的嗎 11/07 15:43
icelaw : 當然法律也是當時政府制定的 11/07 15:44
wiimas: 包養真心珍惜友情。 11/07 15:44
icelaw : 你真的很會亂扯阿,我一開始老婆的意思本來就是指 11/07 15:46
icelaw : 自己的女人 不管妻妾都算老婆, 11/07 15:46
icelaw : 你要扯只有妻子才算老婆,這是你自己的定義,不要 11/07 15:46
icelaw : 扯在我的身上 11/07 15:46
icelaw : 我才覺得莫名其妙啦 11/07 15:46
Branlli: 包養網認識來自世界各地的朋友。 11/07 15:46
icelaw : 天下猴子論就是你用來幫你原文辯解的東西, 11/07 15:48
icelaw : 現在是怎樣 覺得鳥 就開始切割 不認啦 笑死 11/07 15:48
icelaw : 你明明就有拿猴子論來辯解 現在怎麼不認啦 11/07 15:48
icelaw : 古代中國是一夫一妻納妾制 11/07 15:49
icelaw : 跟現代的一夫一妻制本來就是不同的東西 11/07 15:49
Cinedt: 包養輕鬆找到有趣的人。 11/07 15:49
icelaw : 那篇論文主要是在探討重婚罪與一夫一妻制, 11/07 15:51
icelaw : 你扯一大堆 你也只是丟一堆問號來顯示你好像很懂, 11/07 15:51
icelaw : 但仔細看你什麼也沒說,你只是丟一堆質疑來顯示你 11/07 15:51
icelaw : 好像很懂一樣而已 11/07 15:51
icelaw : 前篇的疑問是我提的沒錯啊,因為你的立論很薄弱阿 11/07 15:52
Drither: 包養平台發掘對的人。 11/07 15:52
icelaw : ,所以我才提的阿 11/07 15:52
icelaw : 到底誰打臉誰阿 笑死 11/07 15:52
icelaw : 你拿猴子論就是想說明一夫一妻是中國自己渾然天成 11/07 15:59
icelaw : 自然會走到這條路的阿, 11/07 15:59
icelaw : 真的是這樣嗎,我是不這麼認為啦,是被西方基督教 11/07 15:59
Notker: 包養分析了解對方想法。 11/07 15:59
icelaw : 文明影響才走到這條路好嗎 11/07 15:59
icelaw : 這是你你自己的思維 阿,怎麼現在要切割啦 11/07 15:59
icelaw : 所以現在是怎樣 一直轉移焦點打泥巴戰喔 莫名其妙 11/07 15:59
icelaw : 阿 11/07 15:59
icelaw : 所以我要說的是因為滿清腐敗 國家衰弱+受外國影響 11/07 16:04
Peycere: 包養不急於著手感情關係。 11/07 16:04
icelaw : 才會走到現代一夫一妻的制度 11/07 16:04
icelaw : 不然一夫一妻納妾制 到現在還是可能存在的, 11/07 16:04
icelaw : 事實上現代那些財閥權貴實際上就是在走一夫多妻制 11/07 16:04
icelaw : 阿,現代很多有錢人就是有很多老婆 11/07 16:04
icelaw : 阿 你就是要吊書袋 在那邊裝會說 只有正妻才是老婆 11/07 16:04
vd422: 包養網結交跨國朋友。 11/07 16:04
icelaw : 其他女人都不是 , 11/07 16:04
icelaw : 我就問 你賣弄吊書呆 咬文嚼字 抓語病 這有意義嗎 11/07 16:04
icelaw : 無聊 11/07 16:04
icelaw : 至於論文的論點有一堆 又不止你講的那些, 11/07 16:07
icelaw : 如果我都拿出來講 不就離題失焦 發散問題了, 11/07 16:07
lutano: 包養開心找到心靈契合友人。 11/07 16:07
icelaw : 你要我講離題的東西幹嘛 你有事嗎 奇怪啊你 11/07 16:07
icelaw : 引用論文當然是取自己要用的出來講阿 11/07 16:09
icelaw : 不然你每次引用文章都會提整篇嗎,這什麼火星邏輯 11/07 16:09
icelaw : 奇怪啊 11/07 16:09
s2500205 : 現在又要扯是自己的定義了,好有趣喔 11/07 16:20
muiwo: 包養平台留意對方興趣。 11/07 16:20
icelaw : 要舉例的話, 11/07 16:22
icelaw : 為什麼阿拉伯地區可以接受一夫多妻制, 11/07 16:22
icelaw : 因為他們的可蘭經教義就是可以接受一夫多妻阿, 11/07 16:22
icelaw : 他們有堅持他們的傳統,不會認為基督文明的東西都 11/07 16:22
icelaw : 是高大上 11/07 16:22
sunuzo: 包養分析仔細觀察言行。 11/07 16:22
lasara7890 : 腦羞阿冰 11/07 16:22
icelaw : 第二個女人 叫妻妾都無所謂,你叫二房 二姨太也無 11/07 16:23
icelaw : 所謂,你去鑽這個牛角尖有什麼意義阿 11/07 16:23
icelaw : 吊這個書袋 在那邊賣弄 很得意嗎 笑死 11/07 16:24
icelaw : 我本來就是右派 大男人主義的人 11/07 16:27
UNIQC: 包養真心重視友誼感情。 11/07 16:27
icelaw : 令北也沒在信那些什麼狗屁女權 平等尊重這套, 11/07 16:27
icelaw : 令北照樣有兩個女友,男人有女人愛才是王道 懂? 11/07 16:27
cado0824 : 有人被定到惱羞成怒了 11/07 17:15
scarecrow112: 這版不讀書的都最大聲 11/07 17:22
sinomin : 拿自己的定義嗆官方定義真棒,你乾脆說你定義大同是 11/07 17:35
dewaro: 包養網擴展國際人脈。 11/07 17:35
sinomin : 台灣最高學府,反正你說了算 11/07 17:35
momomom : 小松 11/07 18:01
a1865432e : 真好看 嘻嘻 11/07 18:04
littlestuden: 客家人名聲太臭了,既要小氣還要小三 11/07 18:04
sheep0121 : 硬拗滿好笑的,另外古代正妻本來就不能亂娶,“妻 11/07 18:10
Elfego: 包養輕鬆結交跨國朋友。 11/07 18:10
sheep0121 : ”跟“妾”完全不一樣好嘛……真的要多讀書 11/07 18:10
sheep0121 : 不要覺得三妻四妾就是古代可以娶三個妻子 11/07 18:14
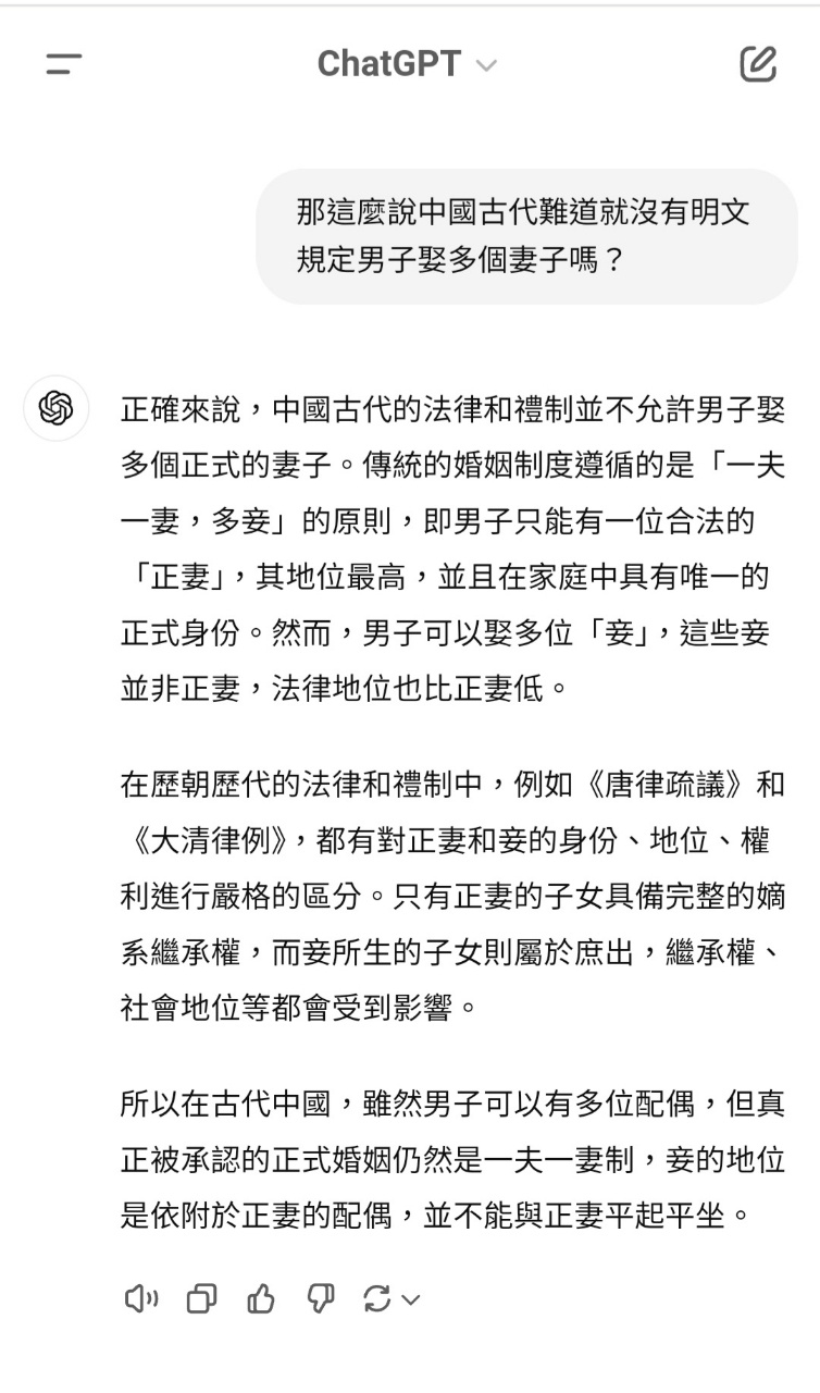
sheep0121 : https://i.imgur.com/JHPMgip.jpeg 11/07 18:15
sheep0121 : 讓最中立的chatgpt幫某些人科普 11/07 18:15
leeccc : 可以了 冰律 大家都看的出來… 11/07 18:17
Nicodim: 包養平台挖掘有緣人。 11/07 18:17
sheep0121 : https://i.imgur.com/COdx8rn.jpeg 11/07 18:20
canlest : 文眼:人貴自知 11/07 18:22
sheep0121 : 另外“妾”的身份很低……有多低,有興趣自己去找 11/07 18:22
sheep0121 : 資料瞭解 11/07 18:22
VolvoXC40 : 突然可以理解,為什麼有些人喜歡刻意秀財力,因為 11/07 18:39
Foning: 包養分析觀察對方舉止。 11/07 18:39
VolvoXC40 : 這似乎是他們少數可以拿出來說嘴的東西,即使那財 11/07 18:39
VolvoXC40 : 力還不是靠自己,而是靠家人才有的 11/07 18:39
Memento202 : 這裡變成某人的廢版了 11/07 18:39
nutrino : 我最喜歡看打臉文了 拉板凳 11/07 18:47
sheep0121 : https://i.imgur.com/o98selq.jpeg 11/07 18:55
AKNY: 包養不急於投入感情。 11/07 18:55
sheep0121 : https://i.imgur.com/pKTfqUT.jpeg 11/07 18:57
doS16 : 古代寵妻滅妾是很嚴重的罪行,妾不能與妻相提並論 11/07 18:58
doS16 : 一夫一妻多妾不等於一夫多妻 11/07 19:00
doS16 : 啊前面打錯是寵妾滅妻 11/07 19:01
ricky65614 : 古有諸葛亮舌戰群雄,今有冰法詭辯詞窮 11/07 19:01
mysister: 包養網結交全球友人。 11/07 19:01
momomom : 氣急敗壞ing 11/07 19:10
pk010507 : 那個I不要硬拗了,難看~ 11/07 19:26
mobius1030 : 講不贏開始在胡亂扯,連有兩個女朋友這種話都講得 11/07 20:03
mobius1030 : 出來,難看啊XD 11/07 20:03
yueayase : 可能把自己當皇帝看吧? 覺得人家一定要順他的話 11/07 20:58
cir72: 包養開心找到知心朋友。 11/07 20:58
yueayase : 可是獨裁+帝制已經滅亡很久了,緬懷過去就... 11/07 20:59
dovepacket : 孫文表示: 11/07 21:32
zacmos : 來看人貴自知仔丟臉 有沒有老師要領回去再教育 11/07 21:50
btofnc : 一開始以為是勢均力敵的辯論,結果是一面倒的胖揍 11/07 22:31
uwmtsa : https://tinyurl.com/5eyzvshh 11/07 22:33
ATrain: 包養平台警惕網路騙子。 11/07 22:33
u81506243 : 所以說,有爸可以靠真的很好 11/07 22:56
chanceiam : 一個妻,多個妾 11/07 22:58
Treeflaw : 某人平常在那邊秀自以為會有人羨慕的東西,現在改秀 11/07 23:14
Treeflaw : 無知了嗎嘻嘻 11/07 23:14
hhhaooo : 置板凳 11/07 23:16
grado0802: 包養分析細心研究異性。 11/07 23:16
feyster : 我猜等一下又要把身家拿出來戰了 嘻嘻 11/07 23:20
dooog : 可是換個想法 ,如果說現在的時代 到處跟女人說 我 11/07 23:44
dooog : 要娶妳當小妾,也可以說我是完全一夫一妻制的推崇者 11/07 23:44
dooog : 嗎,民法也可以認同這樣的說法嗎?如果板上大家不同 11/07 23:44
dooog : 意這樣的說法 也不覺得民法會認同這樣的關係,那是 11/07 23:44
smilejin: 包養真心付出友情。 11/07 23:44
dooog : 不是說 大家其實也只是在詭辯拘泥那所謂”一夫一妻 11/07 23:44
dooog : ”的字面意義!? 11/07 23:44
dooog : 或是單純只是要辯倒冰律而寧願昧於現實!? 11/07 23:46
uwmtsa : 法律禁重婚不禁小三啊,不然你問王必勝 11/07 23:48
uwmtsa : 不能重婚不就是一夫一妻制?不禁小三就是不禁妾啊 11/07 23:49
qusekii: 包養網推薦興趣包養 11/07 23:49
uwmtsa : 還是你要叫側室二房三房都好,總之都不是妻 11/07 23:50
yueayase : 拿身家出來戰,也蓋不過他認知錯誤,又企圖賴在場上 11/07 23:56
yueayase : 狡辯的事實啊,嘻嘻~~ 11/07 23:56
icelaw : 民法 妨礙家庭就是禁小三阿 11/08 00:05
icelaw : 只是除罪化後 不受通奸罪的處罰, 只要罰錢而已 11/08 00:06
Y949731: 包養輕鬆找到興趣相投的朋友。 11/08 00:06
icelaw : 納妾制 跟小 三本質根本不一樣,納妾還是有法律上 11/08 00:08
icelaw : 的名分, 11/08 00:08
icelaw : 小三只是單純的第三者 只是某種外遇的狀態的描述 11/08 00:08
icelaw : 小三是 婚姻體制外的第三者 11/08 00:09
icelaw : 所以元配可以告妨礙家庭 以前還可以告通奸罪來對付 11/08 00:10
T730733: 包養平台遇到志同道合的人。 11/08 00:10
icelaw : 小三 11/08 00:10
Dix123 : 好特別的討論 兩位很認真 給推 11/08 00:12
Dix123 : 想問一下dos大 以前寵妾滅妻的罪很大的話 有什麼犯 11/08 00:14
Dix123 : 這個罪的案例可考嗎? 11/08 00:14
QuakerH : 就說過很多次了,某人真的需要去看醫生,不是錢可以 11/08 00:15
FireStation: 包養分析深入了解對方。 11/08 00:15
QuakerH : 解決的,這段時間秀完財力、獎狀、到這篇,都可以看 11/08 00:15
QuakerH : 到滿滿的自卑需求轉自大 11/08 00:15
annyqueen : 冰法哥上戰財力成就下戰女友夫妻 真的實力堅強到讓 11/08 00:33
annyqueen : 板上都活絡了起來 11/08 00:33
s2500205 : 民法是有告才受理,小三會被告就是代表正妻不同意 11/08 00:41
Thobel: 包養不急於展開戀愛關係。 11/08 00:41
s2500205 : 啊 11/08 00:41
sinomin : 而且侵犯配偶權是正妻知情的兩年內才能告哦。 11/08 01:05
uwmtsa : 去問問蔡英文她媽算什麼啊 11/08 01:08
uwmtsa : 可以告的意思就是不告就沒事,鄰居檢舉都不會有事 11/08 01:09
serflygod : 我覺得冰律就好好跟他的一妻一女朋友過日子就好,一 11/08 01:43
Reji: 包養網結交國際知己。 11/08 01:43
serflygod : 直上來忙著吵架臉紅脖子粗在幹嘛 11/08 01:43
annlee0430 : 被黑單的智障又在耍白痴 11/08 03:02
bunnyer : 看討論串會懷疑自己真的身處在自由平等的國家嗎? 11/08 05:12
tsao1211 : 冰哥 可憐啊 11/08 06:04
rickey1270 : 推。但10樓的閱讀能力也是有待加強 11/08 06:25
Hathael: 包養開心交到知己好友。 11/08 06:25
waitegg : 冰律錢不拿去看醫生嗎? 11/08 06:38
momomom : 被看破手腳 XD 11/08 06:51
anomic24 : 置板凳,什麼時候要開始戰身家? 11/08 07:04
uei1201 : 看到推文就知道這串會很精采,先養一下,中餐配便 11/08 07:05
uei1201 : 當再看 11/08 07:05
yovroc: 包養平台規劃特別約會。 11/08 07:05
swa0614 : 又來一個全部人都噓你還覺得自己對的,活在自己世 11/08 07:23
swa0614 : 界好快樂 11/08 07:23
locka : 推你這篇,冰律哥好了啦 11/08 07:24
Haseoxy : 啪啪啪…好久沒看到那麼響的打臉文….原po好狠XD 11/08 07:30
doS16 : 回前面某樓,寵妾滅妻的罰則可自行估狗參考,每個朝 11/08 08:14
helgalie: 包養分析觀察對方情緒。 11/08 08:14
doS16 : 代不同 11/08 08:14
serflygod : 所以冰律的ㄧ妻一女友是真實存在的嗎 11/08 08:32
dicky2003 : 為什麼要玩文字遊戲?? 11/08 08:54
wingthink : 怎麼沒推自己的身家跟英檢什麼的證照? 11/08 09:02
qec : 冰律你輸了啦,男人輸就輸又不會怎樣 11/08 09:09
OREOMZA: 包養真心對待異性朋友。 11/08 09:09
jessica35354: 五六加油..做這種低效溝通真的好辛苦 11/08 09:13
comawu : 小丑一直刷存在 11/08 09:17
TOEY : 臉被打腫的程度,可能嚴重到要把law拿掉了,話說不 11/08 09:50
TOEY : 是自己擅長的地方不開戰,這是常識吧? 11/08 09:50
Barkhorn : 高下立判 笑死 56邏輯屌打 11/08 09:51
punjab: 包養網交流來自全球的朋友。 11/08 09:51
sinomin : 連「民法跟憲法無關」這種話都能理直氣壯的說出來, 11/08 09:55
sinomin : 他可能連自己也不知道他完全不懂法,怎麼能要求他認 11/08 09:55
sinomin : 知到這是他不擅長的領域呢 11/08 09:55
Barkhorn : 吊車大王不就一妻多妾 也沒被抓去關 11/08 09:59
forbefor : 哈哈哈哈哈的看到妳修理這個人 好爽 11/08 10:12
sashare: 包養輕鬆找到有趣的異性朋友。 11/08 10:12
icelaw : 吊車大王有名分的妻子只有一個, 11/08 10:20
icelaw : 他跟其他的女人又沒有結婚 自然不存在重婚的問題, 11/08 10:20
icelaw : 然後他的老婆也沒有對其他的小三四五提告妨礙家庭 11/08 10:20
icelaw : ,自然不會有官司的問題 11/08 10:20
icelaw : 但現在這些小三們都連名分沒有, 11/08 10:20
sijiex: 包養平台遇見心動對象。 11/08 10:20
icelaw : 但在以前 這些人至少還有妾這個法律上的名分 11/08 10:20
icelaw : 我本來的意思就是在講以前可以在法律上給很多女人 11/08 10:20
icelaw : 正式的名分 ,不管妻妾都算 11/08 10:20
icelaw : 但現在不行,只能給一個正妻名分,現在法律上 元配 11/08 10:20
icelaw : 還是有妨礙家庭可以告 11/08 10:20
VLADINA: 包養分析抓住共同興趣。 11/08 10:20
icelaw : 憲法當然是位於民法 刑法之上 ,這誰不知道,這點 11/08 10:20
icelaw : 皮毛 你以為就你懂喔,還得意洋洋 笑死 11/08 10:20
icelaw : 至於很多人喜歡鑽牛角尖, 拘泥於於名詞,我也沒辦 11/08 10:20
icelaw : 法, 11/08 10:20
icelaw : 我在講大海,但很多人喜歡拘泥浴缸, 11/08 10:20
odemagus: 包養不急於追求感情進展。 11/08 10:20
icelaw : 公道自在人心 11/08 10:20
icelaw : 還有以結婚為例 你結婚當然是根據民法, 11/08 10:30
icelaw : 但憲法可以解釋民法對於結婚的適用對象, 像之前憲 11/08 10:30
icelaw : 法就解釋結婚可以用於同性 11/08 10:30
icelaw : 但同性要結婚,要成立還是基於民法,很難懂嗎 11/08 10:30
yes500: 包養網結交世界各地的朋友。 11/08 10:30
Eijidate : 古代只可以娶一個妻,但可以娶很多個妾。 11/08 10:44
s2500205 : 哈,妾算啥法律名分 11/08 10:56
s2500205 : 夫家不要都可以直接扔掉,不用離婚 11/08 10:56
s2500205 : 跟小三一樣,只要其中一方不想繼續就直接斷交即可 11/08 10:57
serflygod : 那個,我真的很好奇冰律的ㄧ妻一女朋友是真的嗎 11/08 11:02
alexantiy: 包養開心結交知心異性友人。 11/08 11:02
nckuff : 先猜又有人要貼機票證明自己了 11/08 11:06
momomom : 好慘XD 11/08 11:18
sinomin : 「妾」字是辛+女,這個字你一直要說有什麼法律身份 11/08 11:26
sinomin : 地位本來就是錯誤。對啦公道自在人心,你就活在你的 11/08 11:26
sinomin : 世界自在就好了,到底在凹幾點等等的看不懂 11/08 11:26
sowrey: 包養平台詳細了解對方。 11/08 11:26
sinomin : 憲法位於民法之上,昨天我們不說,你今天會懂喔?哪 11/08 11:29
sinomin : 個懂的人會說民法跟憲法無關這種話啊,你認知從頭就 11/08 11:29
sinomin : 有問題 11/08 11:29
sinomin : 喔對了,西方國家沒妾,但是他們有情婦這玩意,以你 11/08 11:30
sinomin : 的標準來說這也是老婆的一種啊 11/08 11:30
cw758: 包養分析注意對方舉止。 11/08 11:30
sinomin : 國王的情婦還能代表皇室出席宴會場合呢 11/08 11:33
coykm : 古代只能納妾不能娶妾啦 11/08 11:40
VincentQQ : 這臉打的也太腫wwwwwwwwwwwwwwwwwwwwwwwwwwwwwww 11/08 11:57
icelaw : 情婦只是現在小三 沒有名分,所以不算是老婆 就只 11/08 12:14
icelaw : 是情婦 11/08 12:14
ludi: 包養真心對待友誼情感。 11/08 12:14
icelaw : 妾在古代法律上是有名分的 不一樣 11/08 12:14
icelaw : 我講的都是事實 要不要相信事實是你的問題 11/08 12:15
icelaw : 公道自在人心 11/08 12:15
icelaw : 以上 11/08 12:15
s2500205 : 可以隨意送人的妾有法律名分,哈哈哈哈 11/08 12:18
peernut: 包養網擴展國際包養 11/08 12:18
joybarbarian: 公道自在人心,支持56的論點。icelaw硬拗難看 11/08 12:32
sinomin : 妾可以隨意打殺發賣的有名份zzzz 11/08 12:32
icelaw : 古代女人是物 你要送人也不是不行, 11/08 12:33
icelaw : 連以前皇帝為了和親 都把自己女兒送給匈奴, 這也 11/08 12:33
icelaw : 沒什麼了不起的好嗎 大驚小怪喔你 好笑 11/08 12:33
xikimi: 包養輕鬆找到志同道合的人。 11/08 12:33
icelaw : 有沒有名分當然有差, 11/08 12:33
icelaw : 末代皇帝溥儀的 二老婆 文繡在古代的名分是皇貴妃 11/08 12:33
icelaw : 你要說是廣義的妾也不是不行 11/08 12:33
icelaw : 但到了民國之後,只有婉容皇后是老婆 11/08 12:33
icelaw : 但文繡的分身 從皇貴妃變成 一無所有 連妾都不算的 11/08 12:33
Avero: 包養平台找到心靈契合的人。 11/08 12:33
icelaw : 小三,就差很多了,懂? 11/08 12:33
sinomin : 歐洲王室情婦的地位你自己去google啦名分,啥都不懂 11/08 12:34
sinomin : 的公道真的不是自己嗆自己爽就表示你對 11/08 12:34
sinomin : 公道自在人心~公道啊~公道~~~~ 11/08 12:34
JXBing : 感覺就只是在玩文字遊戲 11/08 12:34
ejoz: 包養分析洞悉對方心思。 11/08 12:34
icelaw : 有沒有名分當然有差, 11/08 12:35
icelaw : 有名分的女人才能入族譜,族譜會寫入妻跟妾的名字 11/08 12:35
icelaw : 懂? 11/08 12:35
sinomin : 你繼續辯你繼續講,公道自在人心~~~ 11/08 12:37
icelaw : 我這裡是在講中國的傳統價值,你要扯外國 那是另外 11/08 12:39
FishRoom: 包養不急於開始談感情。 11/08 12:39
icelaw : 的東西 11/08 12:39
icelaw : 不同的文化的東西,你也要亂扯在一起,還洋洋得意 11/08 12:39
icelaw : 自以為很懂 11/08 12:39
icelaw : 好笑啊你 沒人在乎你好嗎 11/08 12:39
icelaw : 不要只會那邊賣弄 吊書呆這種皮毛的東西好嗎 笑死 11/08 12:40
KsiR: 包養網結交跨國友誼。 11/08 12:40
icelaw : 真的笑死 11/08 12:40
icelaw : 吊書袋 11/08 12:40
carolroom : 和親的公主之所以可以和親、珍貴,就是在於她的名份 11/08 12:45
carolroom : 呀!要三媒六聘、嫁妝、史書載入等。但妾是玩具,蘇 11/08 12:45
carolroom : 軾等人就被記載收他人送的妾、把妾送朋友,但你只知 11/08 12:46
peoples: 包養開心找到知己朋友。 11/08 12:46
carolroom : 事件,卻不會在史書或歷史留下名錄,公主和親就不同 11/08 12:46
VolvoXC40 : PTT高手多,自創定義、超譯文字這幾招真的不能亂用 11/08 12:47
VolvoXC40 : ,容易被打臉。不過提供大家日常笑點,讓板上充滿 11/08 12:47
VolvoXC40 : 快活空氣也不錯就是。 11/08 12:47
carolroom : 了,怎會拿來比呀?什麼把女兒「送給」匈奴??? 11/08 12:47
wilmer: 包養平台關注對方需求。 11/08 12:47
VolvoXC40 : 還真的第一次看到,有人認為「三妻四妾」是指三個 11/08 12:51
VolvoXC40 : 妻子。感覺這很像國高中會有的考試題目。 11/08 12:51
lunchboxx : 推邏輯清晰 11/08 12:59
sinomin : 最剛開始是誰扯一夫一妻是國外傳進來的嗎zz 11/08 13:12
sinomin : 只會說人吊書袋不代表你的認知是對的 11/08 13:13
badlip: 包養分析觀察約會狀態。 11/08 13:13
sinomin : 從頭到腳認知都跟一般大眾的不同,只會說別人掉書袋 11/08 13:13
sinomin : 啊不就是我們講的你聽不懂才會說我們賣弄,結果整串 11/08 13:18
sinomin : 只有你不懂欸,所以是你沒學問還是我們賣弄學問啊 11/08 13:18
digodi : 一直講猴子不會讓你的論點變有力。 11/08 13:22
s2500205 : 女兒跟妾身份搞不清楚,「和親」也不是送,真的要 11/08 13:24
piggyoil: 包養真心珍惜友誼情感。 11/08 13:24
s2500205 : 笑死了 11/08 13:24
Knighty : 笑死 11/08 13:51
WTheFuck : 奇聞共賞,GPT出來當裁判,笑死 11/08 14:58
lolicat : 跟網路認真幹嘛 不過你贏了 11/08 15:04
Kao860623 : 56讚啦 瘋狂打臉哈哈哈 11/08 15:10
TwixBar: 包養網認識來自世界各地的朋友。 11/08 15:10
onsun : 中國的傳統價值不是唯有讀書高嗎 讀書不認真只想娶 11/08 15:17
onsun : 多個女人不被告 這樣不合格啦 11/08 15:17
yueayase : 其實原來我就在想「三妻四妾」的三和四是實數還是虛 11/08 15:21
yueayase : 數了,也就是那個三和四是否是真的數量? 11/08 15:21
yueayase : 印象中過去國文考試的解答好像是虛數?但網路查到的 11/08 15:22
boggicer: 包養輕鬆找到有趣的人。 11/08 15:22
yueayase : 農場文好像也有冰法說的那種,有人可以解答嗎? 11/08 15:22
i386 : https://reurl.cc/5deRxM 就全抄這新聞裡面的阿 11/08 15:28
wrbdnombd : 好了啦 這年頭有錢講的話才是對的啦 11/08 15:40
abasqoo : 好慘 被電爆 11/08 16:54
ianna : %%% 11/08 17:05
Chiason: 包養平台找到心儀對象。 11/08 17:05
palapalanhu : 可憐吶 11/08 17:51
VolvoXC40 : PTT看久了其實可以理解,為什麼有些人不靠砸錢,真 11/08 18:41
VolvoXC40 : 的可能追不到女生誒。只是這樣追到的,是喜歡他的 11/08 18:41
VolvoXC40 : 人還是錢,就不知道了。 11/08 18:41
metallolly : 我以為是男女版 原來是歷史法律版阿 11/08 20:31
Markell: 包養分析了解對方想法。 11/08 20:31
miles840831 : 真有趣 11/09 00:51
wishfisher : 有些人是不是覺得自己有錢就代表講的話都是對的啊? 11/09 08:15
VolvoXC40 : 錢不是靠自己能力來的人,講話反而更大聲? 11/09 12:13
lfsaori : 急了 11/09 19:10
derrick0202 : 不用跟他吵啦,有夠吵 11/10 14:35
fuoya: 包養不急於著手感情發展。 11/10 14:35
crankshaft : 看到了真正的無能狂怒 11/11 10:23
zsa123 : 到哪都能看到ice崩潰 有夠好笑 11/11 15:59