作者usnavyseal (usmarine2008)
標題Re: [新聞] 重機團體包圍交通部要求上國道 王國材說
時間2023-11-28 14:27:07
https://www.freeway.gov.tw/Upload/Html/2017824171/news/1100924.pdf
https://i.imgur.com/S6JR4rR.png
中華民國運輸學會的原文
https://i.imgur.com/tHkWUl5.png
https://i.imgur.com/tYVYbVX.png
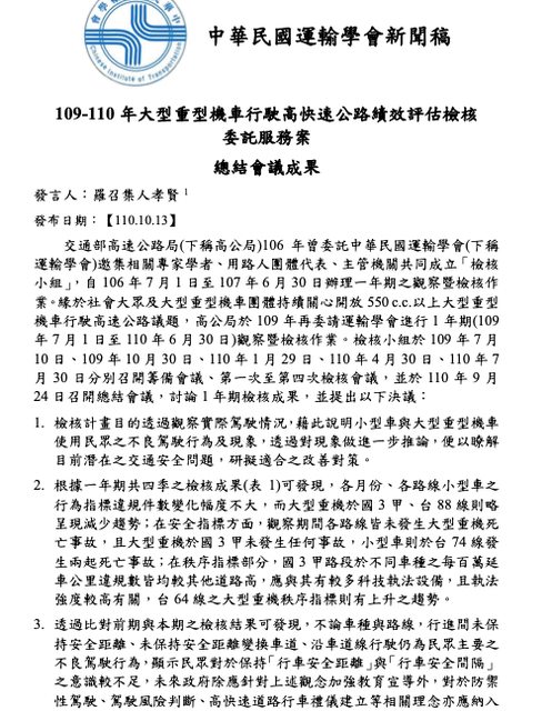
透過比對前期與本期之檢核結果可發現,
不論車種與路線,行進間未保持安全
距離、未保持安全距離變換車道、沿車道線行駛仍為民眾主要之不良駕駛行為,
顯示民眾對於
保持「行車安全距離」與「行車安全間隔」之意識較不足
部長講的原文
但發現大型重車的車主,對於行車安全距離、行車安全間隔的意識仍不足,經過中華民國
運輸學會評估,認為現階段仍不適合讓重機上國道,「除非他們的行為有非常大的改變!
奇怪到了部長的口中就開改口了
不是說「不論車種」? 怎麼變成
「大型重車的車主」
※ 引述《seiya2000 (風見)》之銘言:
: 1.媒體來源:
: 聯合報
: 2.記者署名:
: 王勇超
: 3.完整新聞標題:
: 重機團體包圍交通部要求上國道 王國材說明為何不開放
: 4.完整新聞內文:
: 重機團體前天號召民眾包圍交通部陳抗,提出開放重機上國道、可停機車停車格等訴求。
: 交通部長王國材今天受訪表示,經過多年評估,發現重機在國道的很多行為,包括行車安
: 全距離,與一般在道路上的機車非常類似,所以評估現階段不適合。
: 王國材說,重機上國道是討論相當久的議題,雖然立法院有通過,但是授權交通部找國道
: 試辦,過去交通部找國三甲試辦,但發現大型重車的車主,對於行車安全距離、行車安全
: 間隔的意識仍不足,經過中華民國運輸學會評估,認為現階段仍不適合讓重機上國道,「
: 除非他們的行為有非常大的改變!」
: 中華民國大型重型機車經營同業全國促進會、台灣機車路權促進會等路權團體,前天舉行
: 「國道安全,還我路權- 我們要一條安全回家的路」活動,並邀集大批重機騎士前往交
: 通部陳情,提出「開放大型重型機車行駛高速公路」等訴求。
: 5.完整新聞連結 (或短網址)不可用YAHOO、LINE、MSN等轉載媒體:
: https://udn.com/news/story/7266/7603427
: 6.備註:
: 反觀四輪都沒這些問題,國道上好上滿
--
※ 發信站: 批踢踢實業坊(www.ptt-website.tw), 來自: 220.129.195.20 (臺灣)
※ 文章網址: https://www.ptt-website.tw/Gossiping/M.1701152829.A.3FE
推 phix: 塞車路段加重機 就不用動了 223.137.198.70 11/28 14:28
→ monitor: 王國材在造謠吧 42.79.59.112 11/28 14:28
→ yzelly: 千錯萬錯都是駕駛的錯,交通部都是對的, 49.217.203.66 11/28 14:29
→ yzelly: 把駕駛搞成族群對立讓他們自己去吵就好 49.217.203.66 11/28 14:29
推 berryc: 4輪開在國道是既定事實, 現在是要開放兩輪 118.161.64.101 11/28 14:29
推 xikimi: 包養分析審慎判斷。 118.161.64.101 11/28 14:29 → berryc: 你就想成開放大麻就好, 在那邊講香菸多毒 118.161.64.101 11/28 14:30
→ berryc: 是沒有用的..因為抽菸合法也是既定事實 118.161.64.101 11/28 14:30
推 blufish: 官字兩個口啊 1.171.155.183 11/28 14:31
噓 m82: 好啊不然禁止四輪上國道,留給大學長 114.32.112.138 11/28 14:38
噓 AGIknight: 那都禁止 都滾下來 國道做成人行道 60.248.140.207 11/28 14:46
推 Avero: 包養不急於投入感情。 60.248.140.207 11/28 14:46 推 seiya2000: 重機開放有立法啊,大麻有嗎? 27.52.103.70 11/28 14:59
推 bulahe: 垃圾重機就是愛吵要特權啦 42.79.190.109 11/28 15:22