https://i.imgur.com/s38Z8UL.jpg
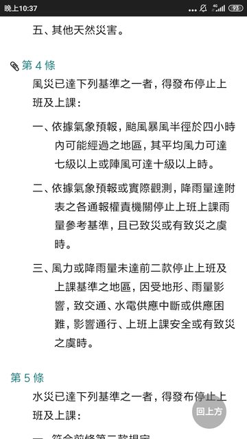
平均風力可達七級以上或陣風可達十級以上時 剛看的氣象局預報 雨量 https://i.imgur.com/14FcgB6.jpg
風力 https://i.imgur.com/mZxUmCR.jpg
的確按著專業的氣象局預測 明天6點後未達標準 就事論事, 市長不分藍綠也是按資料判斷 現在的情況怎麼代表明天? 依據氣象局的預測今天放了 還不是一堆人擠百貨公司電影院 就是按照氣象局的預測來放假啊 沒有需要一昧的批評 開放大家生氣吧, 總之明天上班上課請小心 -- ※ 發信站: 批踢踢實業坊(www.ptt-website.tw), 來自: 27.247.163.10 (臺灣) ※ 文章網址: https://www.ptt-website.tw/Kaohsiung/M.1690469027.A.594
linpcbar : 上大夜真的心累 這時候要出門 07/27 22:45
sdcherng : 就事論事還幫你們跟老闆求情了 不知道在酸什麼 07/27 22:45
yao2197 : 中肯推! 07/27 22:46
a444498 : 放假根本多放的 人家颱風假是為了防災 高雄人全部跑 07/27 22:46
a444498 : 出來玩 07/27 22:46
smilejin: 包養真心對待異性朋友。 07/27 22:46
scent15 : 死忠A 07/27 22:47
lily06265 : 三民面交或郵寄免運] 07/27 22:47
sh021515 : 笑死 放颱風假沒風沒雨還不能出門玩喔 有風有雨就不 07/27 22:47
sh021515 : 會有人出門了 07/27 22:47
crazwade : 氣在跟資方呼籲吧 説市民注意安全誰會噓 07/27 22:47
qusekii: 包養網交流來自全球的朋友。 07/27 22:47
saygogo : 好了啦 07/27 22:48
akuser : 你知道可達的意思嗎? 07/27 22:48
yj860318 : 可是今天沒達標欸 雙標? 07/27 22:48
kaowill : 明天如果是週六,市政府會宣佈停止上班,風力預測 07/27 22:48
kaowill : 並非是全部考量 07/27 22:48
Y949731: 包養輕鬆找到有趣的異性朋友。 07/27 22:48
Nigger5566 : 笑死,一堆人還沒六點就已經在通勤了 07/27 22:49
joanmayannie: 邁邁真的很好 未達標準仍幫大眾求情 07/27 22:49
yj860318 : 死忠的馬上出來護駕了 哈哈 07/27 22:50
COSMED2021 : 呵呵呵,要睡覺去了,明天早上早點出門比較實際, 07/27 22:51
COSMED2021 : 晚安 07/27 22:51
T730733: 包養平台遇見心動對象。 07/27 22:51
OK8066889 : 推推,怕危險的可以自己請假,就可以不用上班囉 07/27 22:51
wattswatts : https://imgur.com/piZqmf2 07/27 22:52
wattswatts : https://imgur.com/dLKfXW7 07/27 22:52
devil157 : 早點出門被12級風吹? 07/27 22:52
ewei001 : 真死忠 我就問整晚強風後路上一堆垃圾和倒塌的路樹 07/27 22:52
FireStation: 包養分析抓住共同興趣。 07/27 22:52
ewei001 : 明天早上是要怎通勤? 07/27 22:52
bibiwei : 今天其實還沒過~ 07/27 22:52
SHINZI : 氣象局寫的委婉。七級風13.9m/s以上 你看明早預測 07/27 22:54
SHINZI : https://i.imgur.com/ltlF 07/27 22:54
SHINZI : fRS.jpg 07/27 22:54
Thobel: 包養不急於追求感情進展。 07/27 22:54
liko7676 : 信仰夠暖給你更暖 07/27 22:54
SHINZI : https://i.imgur.com/40vpBtL.jpg 07/27 22:55
wattswatts : 風速的顏色覺得是多少? 07/27 22:55
wattswatts : https://i.imgur.com/ltlFfRS.jpg 07/27 22:55
aa041104 : 所以5:59分很危險,6:00分準時安全了嗎 07/27 22:56
Reji: 包養網結交世界各地的朋友。 07/27 22:56
devil157 : 唉 07/27 22:56
Axy8 : 你覺得氣象局敢寫到10嗎 07/27 22:58
asd1122888 : 啊大夜班不是人喔 大家都白天班是不是 07/27 22:58
auden : 有什麼好唉? 醫護警消, 甚至超商員工都沒唉了. 07/27 22:59
UWC : 沒辦法,今天決策錯誤,沒達標就放了 07/27 23:00
Hathael: 包養開心結交知心異性友人。 07/27 23:00
auden : 不想上班, 懶得上班的, 就別上啊, 有人逼你嗎? 07/27 23:00
assidiot : DDP的臉色早就凌駕氣象局專業了意外嗎 07/27 23:00
JudgmentLin : 第三款就是彈性解套用的 還是看首長決策 07/27 23:00
martian117 : 現在把責任都甩鍋到氣象局去了~ 這邏輯100分 07/27 23:01
wattswatts : https://i.imgur.com/bk4XF9X.jpg 07/27 23:01
yovroc: 包養平台詳細了解對方。 07/27 23:01
carrier : 唉~~~~~~ 07/27 23:02
sh021515 : 看1999一整頁真壯觀 等著看被打臉 自己請假實在 07/27 23:02
defendor007 : 啥都不懂 07/27 23:02
b14921447 : 喊話雇主這個動作反而多此一舉吧,毫無強制力,雇主 07/27 23:03
b14921447 : 不會鳥你,員工覺得是你在講幹話。 07/27 23:03
helgalie: 包養分析注意對方舉止。 07/27 23:03
wattswatts : https://i.imgur.com/66U5k2N.jpg 07/27 23:04
wattswatts : https://i.imgur.com/EXj4eGS.jpg 07/27 23:04
wattswatts : https://i.imgur.com/ETtPte8.jpg 07/27 23:04
Mryuan : 難怪高雄那麼暖 07/27 23:05
eve8281 : 側翼準備出來洗地囉 07/27 23:05
OREOMZA: 包養真心對待友誼情感。 07/27 23:05
s380914 : 說得好像柵欄仔不是來洗地的一樣,是有機器人一直在 07/27 23:07
s380914 : 重複貼圖嗎 07/27 23:07
s380914 : 有用的資訊也就罷了,賴那張跟高雄有啥關係 07/27 23:08
feng0312s : 明天是禮拜六的話早就放了你說跟資方沒關係我還不信 07/27 23:09
Miang141229 : 好了啦 只看氣象局的數字決定要不要放假 那誰來做 07/27 23:10
punjab: 包養網擴展國際包養 07/27 23:10
Miang141229 : 不都一樣 樹都倒成這樣 還跟雇主喊話 這樣你還看的 07/27 23:10
Miang141229 : 下去喔 07/27 23:10
shinobunodok: 死忠的指的就是這樣吧 07/27 23:12
cassetoi : 你有去調查放假的人幾個去逛嗎? 07/27 23:12
pschao : 市府員工遲到會扣考績嗎? 07/27 23:12
sashare: 包養輕鬆找到志同道合的人。 07/27 23:12
qazwsx6107 : 支持市長出任副總統 07/27 23:13
ThreekRoger : 你們在這邊閉著眼睛亂罵一通颱風也不會突然就回頭 07/27 23:15
b14921447 : 市政府員工打卡的,遲到也得自己請假 07/27 23:15
b14921447 : 不過市長可能不用打卡? 07/27 23:15
superflyfish: 冷冰冰的數字,離人民的感受越來越遠 07/27 23:16
sijiex: 包養平台找到心靈契合的人。 07/27 23:16
panpierce : 軟男真的軟 在金主爸爸面前膝蓋就軟了 07/27 23:16
JUSTNONE : 政府考量的確是以正常班的勞工/上班族為主 其他輪 07/27 23:17
JUSTNONE : 班/大夜/責任制等 政府早就說雇主及勞工自行協商了 07/27 23:17
multiView : 酸民沒放假就是罪該萬死,笑死。 07/27 23:18
multiView : 台灣人真的很怪,有安全問題就自己別上班就好不會? 07/27 23:18
VLADINA: 包養分析洞悉對方心思。 07/27 23:18
yj860318 : 死忠的支持 暖男穩 07/27 23:20
vic134876 : 反正沒下任了沒差啦 07/27 23:20
kunnsei : 6點前陣風9-10 你有沒有想過萬一颱風慢一個小時呢 07/27 23:21
kunnsei : 還是上班族6點就要出門呢 07/27 23:21
qk3380888 : 沒辦法 誰叫今天不小心放了 07/27 23:22
odemagus: 包養不急於開始談感情。 07/27 23:22
gamaqqq : 死忠的 讚唷 07/27 23:23
sanshin : 真死忠 07/27 23:24
simon80247 : 死忠的真棒 07/27 23:25
tingstart : 覺得風大雨大的可以自己請假,沒人逼你好嗎? 07/27 23:29
inurry : 明早一定暴風暴雨,你以為想請就有得請嗎? 07/27 23:44
yes500: 包養網結交跨國友誼。 07/27 23:44
dai26 : 派一隻蟑螂分身在帶風向,天才XDDDDDD 07/27 23:54
blackcat3399: 請假要主管同意 07/28 00:06
kjes924308 : 派一個帳號吸引砲火,懂操作喔 07/28 00:14
fred7698 : 今天放了翻車 明天不敢放了,就這麼簡單… 07/28 00:26
cmshow : 死忠的可以看看數據嗎 07/28 00:43
alexantiy: 包養開心找到知己朋友。 07/28 00:43
curry56 : 07/28 00:48
sandking : 一味 07/28 01:18
heacoun : 笑死 07/28 03:00
aegiss : 結果翻車了 07/28 14:57