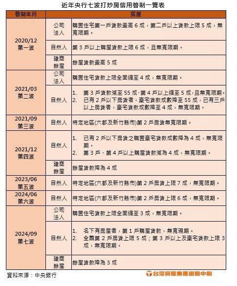
剛下班看到 央行又出手打房了 第七次信用管制即刻上路 https://i.imgur.com/iMd09hM.png
已經殺的一堆投資客措手不及 我看已經很多人預言台灣房市即將進入寒冬 不知道這次大崩跌 有沒有機會讓高雄房價回去5年前的甜甜價 ceca大如何評價這次的情況 -- ※ 發信站: 批踢踢實業坊(www.ptt-website.tw), 來自: 1.174.111.118 (臺灣) ※ 文章網址: https://www.ptt-website.tw/Kaohsiung/M.1726766406.A.548
soundonlyme : 不可能跌,台積電還沒發力。 09/20 01:52
wang56 : 這幾年漲多的先崩盤,楠梓橋頭幫難過XD 09/20 01:55
wang56 : 在地高雄人不會想住楠梓橋頭,都外地人炒上去的 09/20 01:55
wang56 : 投資客區域會跌,而自住客區域會補漲,人口越高的 09/20 02:00
wang56 : 區域會漲更高 09/20 02:00
xayile: 包養不急於投入感情關係。 09/20 02:00
GDSY : c大還沒來 鳳山哥哥先來臭一波北高雄了 09/20 02:09
Kunimoto : 講得現在住楠梓橋頭的不是高雄市民 09/20 03:40
tbes : 哇!第七次耶!好怕喔!坐等第七十次:) 09/20 05:06
wsderfgt : 跌,除非對岸打過來 09/20 05:15
ycaa : 楠梓橋頭人比較少 本來投機的成分就比較高 09/20 06:14
cazo: 包養網結交世界各地朋友。 09/20 06:14
DellSale999 : 你沒看到建工路釘子戶 又被報導了嗎? 09/20 06:15
li04 : 太小看炒房黨了 09/20 06:25
white12107 : 我在地高雄人 但不要代表我唷 09/20 07:16
misson : 楠梓人口都快20萬了,再加上不計入的外勞可能都快30 09/20 07:16
misson : ,話說左營也一樣20萬,怎麼沒覺得左營人少? 09/20 07:16
izilo: 包養開心結交知心異性友人。 09/20 07:16
misson : https://i.imgur.com/TfIf4uf.jpeg 09/20 07:18
shun2010 : 純噓二樓 09/20 07:26
snoopyboy123: 政府做多北高 怎有些人怕人口北移狂臭北高 09/20 07:28
tingstart : 人家有黑悟空,我們有台積電 09/20 07:29
kobe75525 : 來這裡釣西卡哦XD 09/20 07:31
SEDAP: 包養平台詳細瞭解對方。 09/20 07:31
johnny721009: 橋頭才4萬多人,不是炒房那什麼是炒房 09/20 07:43
misson : 橋頭110年8月只有一萬七,現在漲到四萬不夠驚人嗎? 09/20 07:48
misson : XD 09/20 07:48
misson : 結果是我看錯17000是現在 09/20 07:51
misson : 戶數 09/20 07:52
TUZom: 包養分析留心約會舉動。 09/20 07:52
bendy8133 : 快笑死 楠梓人口算高雄前段的欸 09/20 07:56
airandy1102 : 大旱 09/20 07:58
martian117 : 上有政策 下有'政策' 呵呵 09/20 08:08
abcrr123 : 沒升息都不會痛到建商及投資客的,傻子 09/20 08:09
e73103999 : 橋頭能逃快逃 是朋友才告訴你 09/20 08:14
Jiulon: 包養真心重視友誼情感。 09/20 08:14
yyc210 : 要怎麼崩啦 上波賺很飽 建商半年沒賣都沒差 09/20 08:19
yyc210 : 先死的是房仲 小代銷 09/20 08:19
StarLeauge : 政府每年都說打房,結果有幾次真的打到,狼又來了 09/20 08:25
chiefoflaw : https://i.imgur.com/RUKv32t.jpeg 09/20 08:52
chiefoflaw : 政府態度很明顯,這波沒用還有下一波 09/20 08:52
laetuon: 包養網尋找跨國包養機會。 09/20 08:52
lYESl : 美國已經降息循環了,台灣明年可能就會降息了 09/20 08:54
newlie : 免驚啦 之前我覺得大戶賣房很奇怪 都還有人幫緩頰說 09/20 08:54
newlie : 大戶在房版說說過 只是先賣不好脫手的 手上還很多 09/20 08:54
lYESl : 預防性怕房市大爆發 09/20 08:54
newlie : 大戶沒賣 當然不用怕 反正撐個幾年 水位就補回來了 09/20 08:54
slot365: 包養輕鬆找到有趣異性朋友。 09/20 08:54
newlie : 然後就可繼續炒房 反正五年後新青安脫手潮也不用怕 09/20 08:54
newlie : 之前美國升息 台灣不跟升息已經自己把降息空間搞沒 09/20 08:57
newlie : 現在通膨那麼嚴重了 還降息 中產階級死了不重要是嗎 09/20 08:58
apollo999 : 貪心貪婪的時刻來了 !!! 快上車 !!!! 09/20 09:00
l98 : CECA 不是說要出遊? 反正他早買好又沒差 09/20 09:07
colortea: 包養平台遇見心動異性。 09/20 09:07
JUSTNONE : 他會說自己沒在貸款的 09/20 09:09
newlie : 之前央行配合民進黨炒房 美國升息 台灣不敢升 09/20 09:20
newlie : 現在 美國降息刺激景氣 台灣卻因DPP圖利光電大通膨 09/20 09:20
newlie : 完全沒有降息的空間 明年台灣如何可能降息?? 別傻了 09/20 09:20
newlie : 台電一直虧 民進黨賺飽飽 還想降息再讓通膨爆開嗎?? 09/20 09:20
glenber: 包養分析關注對方興趣。 09/20 09:20
MoWilliams : 賣不掉加價賣是常識,房價要跌還早 09/20 09:31
MoWilliams : 再者封盤等管制鬆了再賣就好,建商又不是白痴 09/20 09:33
Sunofgod : 越蓋越多 連大社這狗屎地方也是 賣房看板越來越多 09/20 09:33
Sunofgod : 供給端拼命蓋 你跟我說打房房價會崩 真的平行世界 09/20 09:34
joinptt : 楠梓生活機能不錯,但空氣品質不穩定 09/20 09:45
Kimbel: 包養不急於談戀愛結婚。 09/20 09:45
lYESl : 台灣升息與降息 跟穩匯率比較有關係、貨幣政策比較 09/20 09:49
lYESl : 有關係 09/20 09:49
lYESl : 我也想買便宜的美金等下一次的循環。 09/20 09:50
dondon0419 : 打第二戶啦~~~多少小草連第一戶都還沒買 09/20 09:51
chenyeart : 怎麼可能跌?你不降價就不會跌,你不賣誰能逼你? 09/20 10:16
tale1890: 包養網交流世界各地朋友。 09/20 10:16
chenyeart : 高雄有台積電、輝達、金融特區還有陳其邁,你告訴我 09/20 10:16
chenyeart : 要怎麼跌? 09/20 10:16
reeed0116 : 一個人口越來越少的國家,房子卻越蓋越多 09/20 10:24
smc0911 : 只能說你太小看台GG了,接下來高雄要一飛衝天了 09/20 10:25
smc0911 : 高雄還有算力中心等眾多利多還沒出盡,隨便也一倍 09/20 10:26
waterway: 包養開心結交心靈契合友人。 09/20 10:26
smc0911 : 人口少根本不是問題,外勞轉成居民就搞定了 09/20 10:27
people01 : c大早買好,但之後賣不掉,哪裡沒差? 09/20 10:31
hben : 不可能啦,一定有對策或漏洞 09/20 10:42
hank9527 : ceca還沒來出現嗎 09/20 10:48
kkchen : 本來期望高雄房價每坪能到100萬,現在央行的新措施 09/20 10:57
mark1888: 包養平台規劃約會活動。 09/20 10:57
kkchen : ,看來每坪只能到50萬了。 09/20 10:57
jhnny : 短空長多…就變緩漲格局 09/20 10:59
alains : 高雄還有上漲空間,且之前漲的不會跌回去 09/20 11:28
alains : 要買的可以趁現在比較好講價的時候去殺價! 09/20 11:28
alains : 不過也不用想回到台積來高雄前的價格!! 09/20 11:29
Quaranta: 包養分析觀察對方表情。 09/20 11:29
jeff21115 : 頂多這幾年想買房的麻煩一點 怎麼可能跌 09/20 11:31
bbbing : 有政府會做事,有做事高雄人就會挺 09/20 12:02
acpr : 楠梓先跌回20以下再來下定論...怎麼都覺得打假的 09/20 12:06
hermit : 八卦版北懶教雜草推文又來高雄版潑糞 09/20 12:19
aoog5858 : 只好漲價賣了 09/20 12:57
schlemm: 包養真心對待異性好友。 09/20 12:57
gawoolala : Data center成廠區含保全不到30人能有什麼產值?看 09/20 13:10
gawoolala : 看彰濱Google吧 09/20 13:10
dahIia : 打到散戶 大戶無感 09/20 13:27
rkbands : Data center根本是來台灣用資源的,帶來不了什麼工 09/20 13:42
rkbands : 作機會,一堆人還沾沾自喜... 09/20 13:42
Wirol: 包養網尋找跨國友誼機會。 09/20 13:42
skytreeeee : 我愛清德宗 09/20 13:47
jopy : 如果是貸款買來炒的...只要有人撐不住骨牌效應就來 09/20 14:31
jopy : 到時候加上新青安的寬限期過來一波多殺多不無可能 09/20 14:31
jopy : 不然依照供需~都已經少子化了到底賣給誰 09/20 14:32
Bigblackoo : 樓下ceca 09/20 14:40
marecht: 包養輕鬆認識有趣的朋友。 09/20 14:40
liko7676 : 房蟲說可以先借高利貸撐過去 沒事的 09/20 14:42
siekensou000: 營建股今天重災 09/20 15:18
gooooooooooo: 我在地高雄人 從鳳山搬到橋頭 捷運到市區很方便 09/20 15:41
e73103999 : 某C是躲起來 ? 還是跑路? 求解 09/20 16:13
dai771224 : 坐等c大開示 09/20 16:20
riokio: 包養平台探索合拍對象。 09/20 16:20
gasbo : C大怎麼可能跑路XDD 09/20 16:26
siekensou000: 他是有資產的人,你以為他的房子價值變成0喔!== 09/20 16:43
kasim65 : 在怎麼打房 房子也不會變0好嗎 C大那麼多間根本沒差 09/20 16:47
drcula : 打假的啦,賣不掉加價賣,了不起放五年加兩倍賣 09/20 17:44
drcula : 炒房最大戶就是建商,這些手段都只是洗投機客而已 09/20 17:45
wiimas: 包養分析揣摩異性心思。 09/20 17:45
newnovice : 真炒房大戶沒在鳥貸款 09/20 18:56
mashcool : 簡單問一句打了七次哪次有跌?笑 09/21 02:20
dotober2005 : 台積電不來高雄房價才會跌 09/21 13:54
TiggerLin : 某人很自以為 就像以前南高雄嘲笑北高雄一樣 09/21 23:32