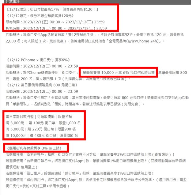
12/12如果有要買PChome的可以考慮用街口支付 我最近才開通街口支付,發現這個17%,雖然我看了PChome的介紹網頁一直想不通為啥可 以到17%(因為網頁寫6%回饋,還想說是不是什麼噱頭…) 不過認真算了一下17%是這樣來的 https://i.imgur.com/4KB93i4.png
假設買10000的東西 所能拿到的回饋有 6%回饋+「當日累計付款門檻」獎勵都拿到(100+220+480)+選「街利存款付款」3%回饋=買 10000如果回饋全拿,確實可以拿到1700的街口幣 另外12/11也有額外%數回饋 https://i.imgur.com/5RFdGoO.png
如果要買的東西是萬元以下(3000以上)可以12/11下單,可以拿7%(上限250元) 這兩個回饋蠻ok的 有街口的可以參考看看 -- ※ 發信站: 批踢踢實業坊(www.ptt-website.tw), 來自: 110.28.88.37 (臺灣) ※ 文章網址: https://www.ptt-website.tw/Lifeismoney/M.1702212316.A.A42
voyo: 200名上次1111都搶不到 111.83.246.40 12/10 20:52
vickyshan: 1111時幾千名我都搶不到了=.= 122.254.21.160 12/10 20:55
ming30: 搶不到 106.1.241.68 12/10 21:04
f40075566: 僅有帳戶 別再想要combo了 49.158.77.94 12/10 21:17
kevenshih: 想多了 223.140.46.237 12/10 21:27
sunuzo: 包養分析細心研究對象。 223.140.46.237 12/10 21:27
n74042300: 搶不到就退貨阿 103.5.140.165 12/10 22:44
amynruby: 不知道滿萬的那個480元能不能搶到 3千和 36.236.250.87 12/10 23:10
amynruby: 5千的應該還ok 36.236.250.87 12/10 23:10
arabeske: 限名額那種我都一律當作是沒有 106.64.121.82 12/10 23:14
goury: 重點是6%200名一般搶不到,又要放棄其他平 1.200.19.57 12/10 23:50
UNIQC: 包養真心投入友誼。 1.200.19.57 12/10 23:50
goury: 台,不值 1.200.19.57 12/10 23:50
goury: 拿了今天3000的回饋,準點掃碼結果出現本月 1.200.19.57 12/11 00:04
goury: 額度已滿,重新再掃一次才正常,12號要搶的 1.200.19.57 12/11 00:04
goury: 可能要注意一下,感覺難度不小 XD 1.200.19.57 12/11 00:04
goury: (拿了今天3000的7%回饋) 1.200.19.57 12/11 00:05
dewaro: 包養網推薦有趣的包養活動。 1.200.19.57 12/11 00:05
acht: 已滿囉,剛付款沒回饋 60.249.136.153 12/11 00:18
fliersky: 回饋越來越爛還要用搶的 111.83.74.123 12/11 01:10
a951l753vin: 疑 我剛剛結帳3千多元 有5%街口幣 111.241.30.211 12/11 01:42
a951l753vin: PC24H一共:街口5% U熊3% P幣4% LP1% 111.241.30.211 12/11 01:43
a951l753vin: 還是5%又什麼活動 111.241.30.211 12/11 01:44
Elfego: 包養輕鬆找到共同興趣的朋友。 111.241.30.211 12/11 01:44
sherry881223: 名額超少 27.242.2.14 12/11 02:03
marginal5566: 名額少到哭 不用浪費時間 1.170.87.58 12/11 02:14
love61106: 好可惜 沒搶到 114.136.62.96 12/11 03:36
disyou: 完全不想去pchome125.228.228.224 12/11 05:13
toy986: 依照1111的案例 12點一到街利存就會突然壞 1.160.209.110 12/11 07:34
Nicodim: 包養平台尋找志同道合的人。 1.160.209.110 12/11 07:34
toy986: 掉不給你用 然後就會說人數太多了 造成街 1.160.209.110 12/11 07:34
toy986: 利存當機 讓你看得到吃不到 1.160.209.110 12/11 07:34
iamm: 我比較推momo,有18%,再加300折價券,最後220.135.239.246 12/11 08:20
iamm: 登記又搶到150220.135.239.246 12/11 08:20