https://i.imgur.com/0VsK79I.png
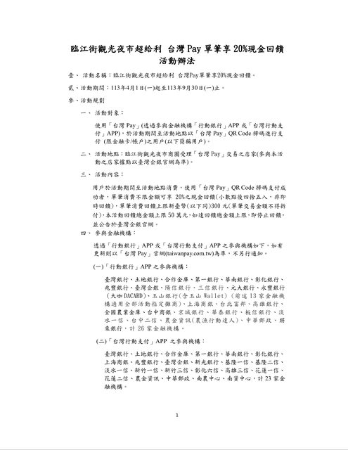
台企銀主辦,回饋20%單筆上限300元 9/30以前,總回饋達50萬就結束 不確定通化街上的店算不算夜市 不然買飲料8折很讚 -- ※ 發信站: 批踢踢實業坊(www.ptt-website.tw), 來自: 123.194.80.247 (臺灣) ※ 文章網址: https://www.ptt-website.tw/Lifeismoney/M.1713611589.A.124
nrxadsl: 臨江通化夜市的東西打八成有便宜嗎??我 114.24.227.222 04/20 19:20
nrxadsl: 吃那個魚酥羹,小小碗三口,六十...超空114.24.227.222 04/20 19:20
nrxadsl: 虛 114.24.227.222 04/20 19:20
chrisley: 對夜市來說50w應該很快消耗完畢吧(? 49.216.107.104 04/20 19:23
wanubz9v: 台灣pay一坨都20%的 根本不用特別貼42.79.92.186 04/20 19:25
等等刪文 不好意思 打擾到大家了 ※ 編輯: Mapodoufu (123.194.80.247 臺灣), 04/20/2024 19:27:18
junolee123: https://i.imgur.com/LigAwm5.jpeg111.248.181.125 04/20 19:33
junolee123: 最近line pay也有活動 滿30拿紅包跟優111.248.181.125 04/20 19:34
junolee123: 惠券 那天在饒河夜市拍到的111.248.181.125 04/20 19:35
chinaeatshit: 臨江通化沒像寧夏這麼推行動支付 36.228.22.30 04/20 19:49
chinaeatshit: 絕大多數的店家都不能用 36.228.22.30 04/20 19:50
johneypetter: Po文沒不對啊,感謝分享 101.10.61.168 04/20 19:50
chinaeatshit: 基本上撐到9月底可能50萬都沒用完 36.228.22.30 04/20 19:50
sos14422: 不用抱歉啊 本來就有省錢點 噓的才有事 61.61.146.28 04/20 19:52
z520314: 可以撐好一陣子,臨江街沒那麼推行動支付 49.158.3.141 04/20 19:57
z520314: 外加台灣pay也沒line pay那麼熱門 49.158.3.141 04/20 19:57
amingfirst: 那個噓人的A他的文發現自己的文很常125.230.141.103 04/20 20:14
amingfirst: 被噓爆 笑死XD 人家願意分享還要在那125.230.141.103 04/20 20:14
amingfirst: 邊嘴 有夠可憐125.230.141.103 04/20 20:14
kobe0834k: 原Po不用刪,感謝分享106.107.183.158 04/20 20:18
JamesLiou: 感謝分享 114.43.198.188 04/20 20:23
wanubz9v: 某樓好了啦 還特別A我的優文 是多喜歡 42.79.92.186 04/20 20:33
wanubz9v: 我www嘔嘔嘔 42.79.92.186 04/20 20:33
jiajia0220: 得保留 49.216.54.87 04/20 20:35
a123544714: 推42.73.196.117 04/20 21:29
pippen2002: 我已經窮到沒錢逛夜市!超過17個月114.136.226.168 04/20 22:17
abcd255060: 感謝分享,不用刪124.6.26.149 04/20 22:58
lidongyun: 感謝分享223.140.95.245 04/20 23:10
a27666693: 不用刪啊,感謝分享49.216.21.55 04/20 23:21
yuuya: 感謝分享118.232.225.183 04/20 23:57
calendario: 不用刪,感謝分享42.79.172.113 04/21 00:10
dtlin0601: 自己硬要亂噓討人關注,結果真的有223.137.193.130 04/21 00:29
dtlin0601: 人關注了,瞧那開心的樣子,呵呵223.137.193.130 04/21 00:30
sam352306: 不錯的分享219.91.24.34 04/21 00:47
bon362: 夜市是有錢人去的地方123.195.58.163 04/21 01:05
謝謝各位 ※ 編輯: Mapodoufu (123.194.80.247 臺灣), 04/21/2024 01:14:06
josephpu: 台北大的觀光夜市都不太推122.100.74.160 04/21 01:29
josephpu: 想要飽+好吃+不會太貴,晴光市場、延三122.100.74.160 04/21 01:33
josephpu: 、南機場吧。饒河人多之後也越來越普122.100.74.160 04/21 01:33
mono1023: 臨江沒啥好吃1.200.161.176 04/21 03:24
goury: 完全不推晴光市場跟延三,常吃覺得真的很普112.78.66.86 04/21 06:25
chinaeatshit: 去延三都只吃控肉飯爻包而已 高麗49.216.19.17 04/21 12:08
chinaeatshit: 菜飯都漲翻了 只有控肉飯阿伯佛心49.216.19.17 04/21 12:08
KatzeLuna: 幫補血180.217.19.38 04/21 12:17
wingyen: 有順路的過去吃還不錯啊,給推223.136.136.8 04/21 12:23
找到支付店家明細 https://i.imgur.com/YQvJtyn.png
https://i.imgur.com/qDH5lYI.png
https://i.imgur.com/xl8Iaxb.png
nrxadsl: 臨江通化夜市的東西打八成有便宜嗎??我 114.24.227.222 04/20 19:20
nrxadsl: 吃那個魚酥羹,小小碗三口,六十...超空114.24.227.222 04/20 19:20
nrxadsl: 虛 114.24.227.222 04/20 19:20
chrisley: 對夜市來說50w應該很快消耗完畢吧(? 49.216.107.104 04/20 19:23
wanubz9v: 台灣pay一坨都20%的 根本不用特別貼42.79.92.186 04/20 19:25
cazo: 包養網結交志同道合。42.79.92.186 04/20 19:25
junolee123: https://i.imgur.com/LigAwm5.jpeg111.248.181.125 04/20 19:33
junolee123: 最近line pay也有活動 滿30拿紅包跟優111.248.181.125 04/20 19:34
junolee123: 惠券 那天在饒河夜市拍到的111.248.181.125 04/20 19:35
chinaeatshit: 臨江通化沒像寧夏這麼推行動支付 36.228.22.30 04/20 19:49
chinaeatshit: 絕大多數的店家都不能用 36.228.22.30 04/20 19:50
izilo: 包養開心認識新朋友。 36.228.22.30 04/20 19:50
johneypetter: Po文沒不對啊,感謝分享 101.10.61.168 04/20 19:50
chinaeatshit: 基本上撐到9月底可能50萬都沒用完 36.228.22.30 04/20 19:50
sos14422: 不用抱歉啊 本來就有省錢點 噓的才有事 61.61.146.28 04/20 19:52
z520314: 可以撐好一陣子,臨江街沒那麼推行動支付 49.158.3.141 04/20 19:57
z520314: 外加台灣pay也沒line pay那麼熱門 49.158.3.141 04/20 19:57
SEDAP: 包養平台遇到心動對象。 49.158.3.141 04/20 19:57
amingfirst: 那個噓人的A他的文發現自己的文很常125.230.141.103 04/20 20:14
amingfirst: 被噓爆 笑死XD 人家願意分享還要在那125.230.141.103 04/20 20:14
amingfirst: 邊嘴 有夠可憐125.230.141.103 04/20 20:14
kobe0834k: 原Po不用刪,感謝分享106.107.183.158 04/20 20:18
JamesLiou: 感謝分享 114.43.198.188 04/20 20:23
TUZom: 包養分析挖掘共同點。 114.43.198.188 04/20 20:23
wanubz9v: 某樓好了啦 還特別A我的優文 是多喜歡 42.79.92.186 04/20 20:33
wanubz9v: 我www嘔嘔嘔 42.79.92.186 04/20 20:33
jiajia0220: 得保留 49.216.54.87 04/20 20:35
a123544714: 推42.73.196.117 04/20 21:29
pippen2002: 我已經窮到沒錢逛夜市!超過17個月114.136.226.168 04/20 22:17
Jiulon: 包養真心分享人生。114.136.226.168 04/20 22:17
abcd255060: 感謝分享,不用刪124.6.26.149 04/20 22:58
lidongyun: 感謝分享223.140.95.245 04/20 23:10
a27666693: 不用刪啊,感謝分享49.216.21.55 04/20 23:21
yuuya: 感謝分享118.232.225.183 04/20 23:57
calendario: 不用刪,感謝分享42.79.172.113 04/21 00:10
laetuon: 包養網推薦好友聚會。42.79.172.113 04/21 00:10
dtlin0601: 自己硬要亂噓討人關注,結果真的有223.137.193.130 04/21 00:29
dtlin0601: 人關注了,瞧那開心的樣子,呵呵223.137.193.130 04/21 00:30
sam352306: 不錯的分享219.91.24.34 04/21 00:47
bon362: 夜市是有錢人去的地方123.195.58.163 04/21 01:05
josephpu: 台北大的觀光夜市都不太推122.100.74.160 04/21 01:29
slot365: 包養輕鬆約出遊。122.100.74.160 04/21 01:29
josephpu: 想要飽+好吃+不會太貴,晴光市場、延三122.100.74.160 04/21 01:33
josephpu: 、南機場吧。饒河人多之後也越來越普122.100.74.160 04/21 01:33
mono1023: 臨江沒啥好吃1.200.161.176 04/21 03:24
goury: 完全不推晴光市場跟延三,常吃覺得真的很普112.78.66.86 04/21 06:25
chinaeatshit: 去延三都只吃控肉飯爻包而已 高麗49.216.19.17 04/21 12:08
colortea: 包養平台遇到緣分。49.216.19.17 04/21 12:08
chinaeatshit: 菜飯都漲翻了 只有控肉飯阿伯佛心49.216.19.17 04/21 12:08
KatzeLuna: 幫補血180.217.19.38 04/21 12:17
wingyen: 有順路的過去吃還不錯啊,給推223.136.136.8 04/21 12:23
jin062900: 有76攤能用還算可以啦,不過知名的肯 122.116.145.41 04/21 17:04
jin062900: 定不會加入 122.116.145.41 04/21 17:04
glenber: 包養分析審慎選擇。 122.116.145.41 04/21 17:04
QQmimi: 謝謝情報 還有清單 貼心 150.117.165.87 04/21 18:38
ppta: 謝謝分享123.192.241.132 04/21 20:56
spongebob3: 謝謝分享 49.158.150.137 04/22 01:06
sam352306: 這是主掃還是被掃才有 久沒用確認一下 219.91.24.34 04/22 15:55
XDXD666: 通化夜市很讚 很多好吃的 39.10.34.126 04/22 18:46
Kimbel: 包養不急於開始戀情。 39.10.34.126 04/22 18:46