原文來源: 中央社 https://www.cna.com.tw/news/aipl/202309130304.aspx 原文摘要: 2023/9/13 18:43(9/14 13:17 更新) https://i.imgur.com/ta5K1bP.jpg
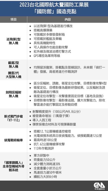
首頁 / 政治 新式戰鬥步槍XT-112亮相 多項升級戰力大增 2023/9/13 18:43(9/14 13:17 更新) 2023台北國際航太暨國防工業展14日起將在台北南港展覽館舉行,國防部13日展前記者會 搶先曝光「國防館」展示內容,包含新型戰鬥步槍XT-112也在展出之列。中央社記者張新 偉攝 112年9月13日 (中央社記者游凱翔台北13日電)國防部今天在國防展中披露最新、不曾公開的5.56公厘 新式戰鬥步槍「XT-112」,具備射擊精度(100公尺內9.8公分)及槍管壽命提升(1萬發 子彈),並導入人因工程等特色,更採國際規格戰術滑軌。 國軍推動實戰化射擊 臥跪立姿105秒連續射擊36發 2023年台北國際航太暨國防工業展14至16日將在台北南港展覽館登場,無論是參展廠商、 攤位均突破歷屆規模;國防部提前在下午於南港展覽館舉行展前記者會,披露國防館各項 軍品,秀出台灣近年推動國防自主的成果。 軍民用無人機在俄烏戰場立戰功,台灣急起直追發展無人機技術,此次國防館亮點,分別 是首次對外公開的「巡飛彈2型」無人機、小幅度研改的「銳鳶2型」無人機、劍翔反輻射 無人機(衛星定位攻擊、目標影像攻擊)、研改後的近程戰術無人機;另外,也有新型戰 鬥步槍「XT-112」、偵蒐戰術輪車、新式勇鷹高教機模擬器。 新型戰鬥步槍XT-112部分,現場軍方人員分析,此槍具有「射擊精度提升」、「槍管壽命 提升」、「人因工程」等特色。 他指出,槍管部分採多邊形加厚槍管,精度從現行T-91步槍的100公尺射擊精度14.5公分 提升至9.8公分,槍管壽命從6000發提升至1萬發,且全槍多處導入人因工程設計,範圍包 括板機幅度、雙側彈匣扣、雙側拉柄、槍擊固定擋板等,讓射手能以左右手快速射擊。 此外,XT-112更採用國際戰術滑軌規格,可穩固結合各式共同開發的不同瞄準具、榴彈發 射器等,提升單兵作戰距離、穩定度及準確度;槍枝前方則有快展式戰術握把,以利射手 快速進行立姿等不同射擊姿勢。 相較過往的鋁製彈匣,此槍彈匣以複合材料研發而成,能避免過往「敲到會變形」狀況, 同時彈匣有可讀視窗,快速了解彈藥餘量。 XT-112基本的性能包括口徑為5.56公厘、射擊模式包括「單發、二連發、全自動」模式、 彈匣容量30發、有效射程600公尺。 另外,現場亦展出「XTS112式步槍雷指器」、「XTS112式近戰瞄準鏡」、「TS110式熱像 瞄準鏡」、「XTS112式雙倍式狙擊鏡」。(編輯:張均懋)1120913 https://i.imgur.com/20LC3gU.jpg
心得感想: XT-112外觀不錯,精度也比T-91有改善,槍管壽命從6000發提升至10000發,彈匣也不再 是金屬製。不過目前新聞還沒講何時量產,畢竟倉庫還有一堆65K2。 -- ※ 發信站: 批踢踢實業坊(www.ptt-website.tw), 來自: 61.221.49.223 (臺灣) ※ 文章網址: https://www.ptt-website.tw/Military/M.1694676369.A.D48
jimmy8019 : 沒105炮貓有點可惜 09/14 15:32
OpenGoodHate: 約旦:早鳥專案有打折嗎 09/14 15:36
money501st : 聽說量產版會是可拆後準星了 09/14 15:40
KleinSchwarz: 希望三樓所言為真,不然展示槍的那個固定式後照門真 09/14 15:51
KleinSchwarz: 的看到快昏倒 09/14 15:51
SEDAP: 包養輕鬆找到有趣的人。 09/14 15:51
Nyxs : 跟我們買T91的國家這次會買XT112嗎? 09/14 15:52
jobli : 600M? 09/14 15:55
fatcat0423 : 那個護木看起來也像是拿t91改型的護木臨時裝上去 09/14 15:55
jobli : T91 400M XT112 600M在子彈不變情況下,增加的原因是 09/14 15:57
jobli : 什麼 09/14 15:57
TUZom: 包養平台找到心儀對象。 09/14 15:57
yanya180 : 突然想到很久以前好像有傳聞國軍要搞6.8口徑,當時 09/14 15:58
yanya180 : 謠傳的是這把還是下一代的規劃?(還是那個傳聞純 09/14 15:58
yanya180 : 粹記者亂通靈幻想出來的?) 09/14 15:58
fatcat0423 : 反正65k2也標600 隨便啦 09/14 16:02
jobli : 65的600也很謎,根本看不到怎麼打 09/14 16:06
Jiulon: 包養分析了解對方想法。 09/14 16:06
afv : XT112槍管聽說比91長? 09/14 16:16
fatcat0423 : 我猜應該是91含火帽16吋 112不含火帽就16吋這種差 09/14 16:23
fatcat0423 : 別 09/14 16:23
Ekmund : 是有人從護木鎖孔推測是16吋以上 09/14 16:29
money501st : 112槍管比較長 另外91用的是普通的槍管 09/14 16:49
laetuon: 包養不急於著手感情發展。 09/14 16:49
money501st : 112用重管 09/14 16:49
forever1985 : 這支跟ACR 還有scar有87%像 09/14 16:50
mmmimi11tw : 理論上槍管長度越長的話,有效射程可以增加一點 09/14 16:56
patrickleeee: 這隻內裝還是AR15/18 混合式嗎 像T91那樣? 09/14 17:06
killerjong : 看起來內裝好像跟T91還是一樣,個人覺得還不錯 09/14 17:22
slot365: 包養網結交全球友人。 09/14 17:22
mmmimi11tw : 猜測應該還是T91的換皮改良版 09/14 17:23
money501st : 其實把這些改進送進T91應該會更省錢... 09/14 17:24
money501st : 不過扣掉彈匣我生理上不能接受跟那個後罩門 09/14 17:25
money501st : 其實還不錯啦 09/14 17:25
iforgotit : 選擇少見的二連發有什麼原因嗎 09/14 17:33
colortea: 包養開心找到知心朋友。 09/14 17:33
money501st : 印象中三連發被詬病的地方是第三發會被後座力影響 09/14 17:36
money501st : 的比較大 09/14 17:36
meowgy : 想問的是實戰長官或國外會讓你開連發嗎? 09/14 17:39
roseritter : 想開就開阿 不遵守射擊紀律有懲處嘛? 09/14 17:46
roseritter : 活著打完150發 應該贏不少人XD 09/14 17:48
glenber: 包養平台警惕網路詐騙。 09/14 17:48
j900414 : 不趁這次改6.8嗎? 09/14 18:21
massrelay : 蠻帥氣的,想買。 09/14 18:26
zaku2015 : 6.8連歐盟都還沒打算換、你國搶著換幹嘛?找自己麻 09/14 18:42
zaku2015 : 煩? 09/14 18:42
mmmimi11tw : 6.8目前連美軍都只有小部隊自行更換使用而已 09/14 19:12
Kimbel: 包養分析細心研究對象。 09/14 19:12
ben100rk : 沒固定提把黃埔可不會接受喔 09/14 19:58
silverwu : 一定要裝刺刀 09/14 20:25
kkttaipeityy: 加長槍管+瞄具所以增加到600吧 09/14 20:35
saberr33 : 東亞有誰廢刺槍的? 09/14 21:12
giancarlo82 : 這個配色好漂亮 09/15 00:32
tale1890: 包養真心投入友誼。 09/15 00:32
jerrylin : 看起來跟AK47更像了 09/15 01:13
Tahuiyuan : 不會吧,比起AK-47,怎麼看都更像SCAR 09/15 07:22
zaku2015 : 人家槍可能只知道ak 09/15 08:00