作者DeeperOcean (越深海)
標題[閒聊] 裏兆龍/凶兆 夏娜x克萊夫隊
時間2023-11-18 22:30:49
這幾天小號用來周回裏兆龍的隊伍,差不多把關卡的問題都遇過一次了,
理論上這關的機制都能應付,火力也是相當舒服,
唯一要注意的就是回復力只是剛好夠用,回血不要太隨便,記得拉四顆心。
https://i.imgur.com/vQOHSvR.jpg
血量需在452870之上,這隊算相當極限。
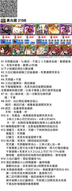
隊伍編成:
https://i.imgur.com/5AZYS4Y.jpg
防坐應該最多四顆就夠,但平常吃6防坐不想改的話也沒差那個殺手潛覺。
如果自己隊長出夏娜,進到會坐下的層數盡量留著火白幻避免缺珠。
克萊夫、夏娜為主要打手,天照龍為回復要員兼尾王過半減傷對策。
千葉因為1.8倍上限的關係剛好能對水屬梵天龍打9億,是關鍵的副打手,
以火力跟體質考量的話應該用勇王獸更好,但我自己偏愛這個有增傷蓋秒的主動,
可以看個人習慣調整。
以上都建議把手邊最頂的10C、雙7C、龍殺裝備放上去,優先順序就是由前到後。
火白幻在爆發時也能打頂傷,但因為沒有配攻擊型裝備,沒增傷的時候常常無法破防,
想換成防落毒潛覺的話也是可以的。繼承的威嚇非必要,就是R2拖回合省事用而已。
如果覺得技術很好不用蓋霓虹燈,火白幻可換其他需要的隊員,
例如換上朱雀雀提升回復力、硬吃降回的隊伍也是可行的。
正常時間約20分鐘。
推特上可以看到十幾分鐘的夏娜隊,所以這隊不算特別快,但至少通關沒問題啦。
https://i.imgur.com/KTw964J.jpg
--
※ 發信站: 批踢踢實業坊(www.ptt-website.tw), 來自: 114.32.68.72 (臺灣)
※ 文章網址: https://www.ptt-website.tw/PuzzleDragon/M.1700317851.A.CD7
推 qwer338859: 推推 今天體力用完了 明天繼續努力11/18 23:06
推 phoenix286: 水精靈有點煩 容易加速讓二技不太好控11/19 00:28
→ phoenix286: 千葉自帶防廢感覺蠻方便的 我用勇王獸得多湊一個防廢11/19 00:31