作者LysD7777 (LysD)
標題[足球] 今晚印超猜測
時間2024-02-14 15:54:10
只參考近期印超 不包含其他盃賽 不考慮角球 主客場
近期交鋒狀況
https://i.imgur.com/djuNu7h.jpg
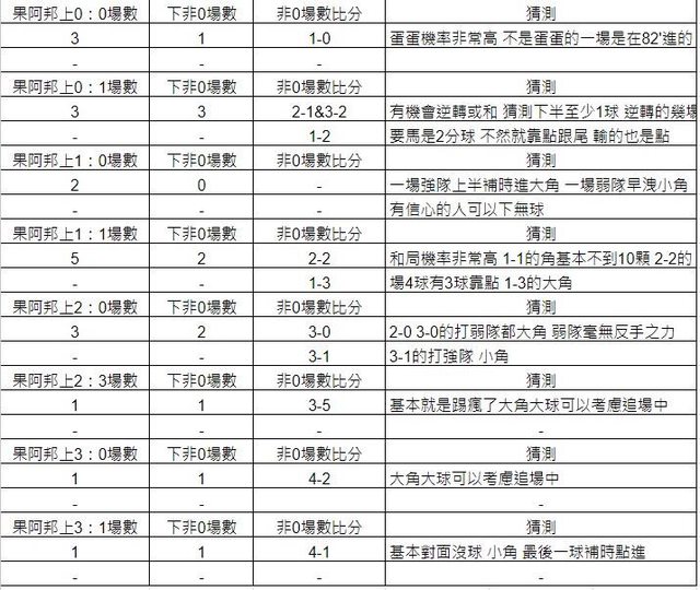
果阿邦近期狀況
https://i.imgur.com/ASuPykk.jpeg
莫哈巴干近期狀況
https://i.imgur.com/5YceH6t.jpeg
莫哈巴干在客場的表現打弱隊基本會贏1-2顆 對上同等級以上強隊基本自己只有0-1顆
果阿邦近期在主場狀況基本不敗 打同等級強隊不是和局就是小贏1分 打弱隊亦是 翻車的場
基本是雙方踢瘋了 或是最後點球被逆轉
莫哈巴干近期在客場5場有4場大2.5=80%
果阿邦近期在主場9場有5場大2.5=55%
但果阿邦若不看場地近期10場只有3場大2.5=30%
基本2球後就不動了 弱隊又進不了球 強隊又只想和
猜測 全場大2.5 果阿邦不讓
樂透 1:3 1:2
供參考 不要太相信
昨天就是太相信沒考慮控球率場中追2:1
雖然正比過了但還是倒賠...
--
※ 發信站: 批踢踢實業坊(www.ptt-website.tw), 來自: 180.177.14.136 (臺灣)
※ 文章網址: https://www.ptt-website.tw/SportLottery/M.1707897252.A.62C
→ Js1233: 昨天的印鈔是個災難..希望今天好些 61.231.24.152 02/14 16:45
推 dorn: 推 用心 101.12.49.81 02/14 17:28
推 Superspy: 謝謝分析 昨天只有下0-1球有過不追球的 42.75.74.160 02/14 17:40
→ Superspy: 話就不會噴那麼慘 42.75.74.160 02/14 17:40