1. 標的:2388 威盛 多 2. 分類:多 3. 分析/正文: 6月營收公佈12.6億後直線噴出,旗下威宏ASIC收入增加,四月消息曾傳出 威盛先前替客戶開發的6奈米製程開發案即將在今年上半年完成設計定案,該IC設計開發 案主要是客戶使用的伺服器處理器,客戶群包含美國及中國等,且若客戶狀況順利,將有 機會在今年進入量產,替威盛帶來ASIC量產權利金營收,挹注威盛後續營運成長動能。 這消息會讓人想到威盛2019年發表的VIA x86 CPU 搭配AI處理單元, Centaur發表x86世界首款「內建人工智慧輔助處理器」的「伺服器系統單晶片」CHA, 採用台積電16nm製程,具備的AVX-512指令集 https://www.ptt-website.tw/PC_Shopping/M.1645457943.A.CF0 後續威盛將Centaur一部分員工出售給英特爾得到了一筆收入,近一年多的季報顯示都還是 挹注到x86的相關公司居多。 除了威宏ASIC AI伺服器處理器的設計之外,旗下碩網資訊也是在AI運用耕耘許久, 碩網運用介紹: https://www.youtube.com/watch?v=3-wPkSbvpSA
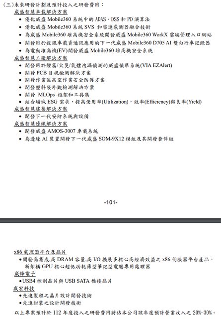
--- 股價目前來到148.5,接下來8月份公佈的營收跟2023Q2的季報對後續走向影響蠻大。 之前許多分析師一直說威盛是元宇宙概念股,直到現在才漸漸在宣傳為AI股,其實 威盛默默一直在AI耕耘,2022的年報有威盛的研發計畫 https://i.imgur.com/fwPmNI0.png
外資近來連續買入,尚未看到賣出跡象,連老蘇週五也買了威盛,威盛在7月才開始股價 爆發性的成長,我是把威盛跟智原、創意、世芯排在一起觀察,智原若開始退就要注意。 --- -- ※ 發信站: 批踢踢實業坊(www.ptt-website.tw), 來自: 36.227.218.121 (臺灣) ※ 文章網址: https://www.ptt-website.tw/Stock/M.1690046605.A.C3C
KSUGOD : 讚 07/23 01:49
solidmiss : 要確欸 07/23 02:38
JustInRain : 想買+1 但目前沒錢 07/23 02:44
kadasaki : 姨丈有夠低調的,連自結都丟五月的 07/23 02:52
kadasaki : 做出什麼處理器,完全都沒消息 07/23 02:53
OREOMZA: 包養真心對待友誼情感。 07/23 02:53
Adrian : 晶心科呢? 07/23 03:08
O10lOl01O : 最近也是狂噴 跟緯創差不多... 07/23 03:21
O10lOl01O : 威盛也被關了欸 07/23 03:33
lovemoon1011: 爛股 07/23 03:58
yangyy2 : 智原最近是在飆先進封裝題材 07/23 05:26
punjab: 包養網擴展國際包養 07/23 05:26
yangyy2 : 跟其他比威盛剛噴而已,相同類股400+,威盛很便宜 07/23 05:29
nick0506 : 只問一個,子公司持股有多少?? 07/23 06:11
ggirls : 智原還不退喔? 07/23 06:49
pziix : 感覺差不多該出貨了 07/23 06:52
dandan2001 : 歡迎來抬轎 07/23 07:07
sashare: 包養輕鬆找到志同道合的朋友。 07/23 07:07
proepi : 哦 我買在85啦 現在才再跟不好吧... 07/23 07:49
Noobungas : 隔日沖漲停也會進,叫什麼叫 07/23 07:53
jose777 : 07年買的人一套要16年才有機會解套,笑死.... 07/23 08:03
kensmile : 炒成本益比都在天上,我膽小,看大家玩就好 07/23 08:06
bandit12344 : 連年虧損的公司,現買現套Zzz 07/23 08:25
sijiex: 包養平台找到心靈契合的人。 07/23 08:25
ots625 : Ai晶片根本不用10奈米以下其實就很夠用 07/23 08:30
KSUGOD : 是炒股的話 大概170就會往下走了 星期一快搶進 07/23 08:44
Madridtop : 威盛300智原500,才會開始空,坐等大戶破產 07/23 08:56
fmp1234 : 持續賣老本,我猜真正重兵應該壓在威鋒比較合理。 07/23 09:00
fmp1234 : 其他看不出有研發的跡象。 07/23 09:00
VLADINA: 包養分析洞悉對方心思。 07/23 09:00
bear31223 : 之前70多盤整 就該歐印了 07/23 09:10
JohnnyHuang : 感謝幫忙 07/23 09:15
yangyy2 : 70多你有辦法預估6月營收出來ASIC貢獻很多然後噴好 07/23 09:19
yangyy2 : 幾隻?馬後砲 07/23 09:19
passenger10 : 我買在83.3 謝謝發文 07/23 09:28
odemagus: 包養不急於開始談感情。 07/23 09:28
x221x221 : 味素可以嗎 07/23 09:29
pisu : 整理很久了欸 07/23 09:29
zombiepigman: 能不能低調? 這麼想被主力倒貨? 07/23 09:29
passenger10 : 沒辦法知道會噴幾隻但確定會噴 07/23 09:29
yangyy2 : 那你前面有歐印嗎? 07/23 09:30
yes500: 包養網結交跨國友誼。 07/23 09:30
goshnash : D調啦... 07/23 09:33
passenger10 : 我有買啊 我有拿我可以玩股票的錢買這隻ㄛ 07/23 09:36
zombiepigman: 前幾次標的文一出 下殺都是10%起跳 07/23 09:39
DawDouHenbuz: 老哥 70 80怎麼不見你吹 07/23 09:40
Scorpio777 : 去年EPS負的有Fu糗 07/23 09:43
alexantiy: 包養開心找到知心朋友。 07/23 09:43
michael60516: 低調.. 07/23 09:45
slippers : 我血紅姨有AI 有元宇宙是要怎麼輸 07/23 09:46
samtao : 低調 07/23 09:53
zombiepigman: 碩網成交量小成這樣也在喊 07/23 09:57
STAEGG : 低調啦 07/23 10:17
sowrey: 包養平台關注對方需求。 07/23 10:17
dergnj : 低調個P喔 沒追高仔怎麼賺= = 07/23 10:20
stkoso : 都進處置了是要低調什麼 07/23 10:24
q8977452 : 說不低調,還是噓囉? 07/23 10:25
etop : 老蘇等等倒給你 07/23 10:33
sdemon : 幫D調 07/23 10:44
cw758: 包養分析觀察約會狀態。 07/23 10:44
yangyy2 : 下去吧,標的上來ptt都沒好事 07/23 10:56
eric02 : 強勢股低調什麼 被倒貨再多撿一點啊 07/23 11:07
megee : Xd 07/23 11:16
chocoball : 外資不賣就是還有得玩 07/23 11:27
PTThph : 智原500 威盛300 07/23 12:11
ludi: 包養真心珍惜友誼情感。 07/23 12:11
nwoyao : 謝謝 威盛爸爸 07/23 12:21
leegawa : 上禮拜127賣掉 哭啊 07/23 12:25
duskrange : 假的 07/23 12:55
afra : 假AI...有賺的快閃... 07/23 12:57
vncss : 笑死 買起來 07/23 13:00
peernut: 包養網認識來自世界各地的朋友。 07/23 13:00
Messi100 : 明天開高走低 07/23 13:01
good10740 : 保底500 07/23 13:02
zombiepigman: 標的上ptt都沒好事的 07/23 13:27
predraq : 大爛股!不要上當!你看看散戶都不買了,這三週持股 07/23 13:28
predraq : 人數大撤退!根本智原一樣,散戶狂減!哼!就看看那 07/23 13:28
xikimi: 包養輕鬆找到有趣的人。 07/23 13:28
predraq : 些大戶可以買到多少!不要上當呀! 07/23 13:28
yangyy2 : 現在已經糕點了 07/23 14:33
spidercat : 感謝接盤俠 07/23 15:50
tedcat : 威盛都漲好幾根進處置有什麼好低調的xd 07/23 16:30
csluling : 說威盛假AI的,還真不知道台股哪隻真AI說來聽聽啊 07/23 17:34
Avero: 包養平台找到心儀對象。 07/23 17:34
KSUGOD : 快歐印 07/23 18:33
simo520 : Ai伺服器處理器? 07/23 19:57
simo520 : Gpu: Ai,CPU你懂? 07/23 19:59
penny1119 : 07/23 23:57
louis2323 : 推文一堆沒買眼紅 07/24 08:16
ejoz: 包養分析了解對方想法。 07/24 08:16