作者BlueBird5566 (賴神粉意見領袖)
標題[情報] 9942 茂順 112年H1 eps5.91 及7月營收
時間2023-08-08 22:47:26
1. 標題:9942 茂順 112年H1 eps及7月營收
2. 來源: 公開資訊觀測站 (公司名、網站名)
3. 網址:
https://mops.twse.com.tw/mops/web/t05sr01_1
(請善用縮網址工具)
4. 內文:
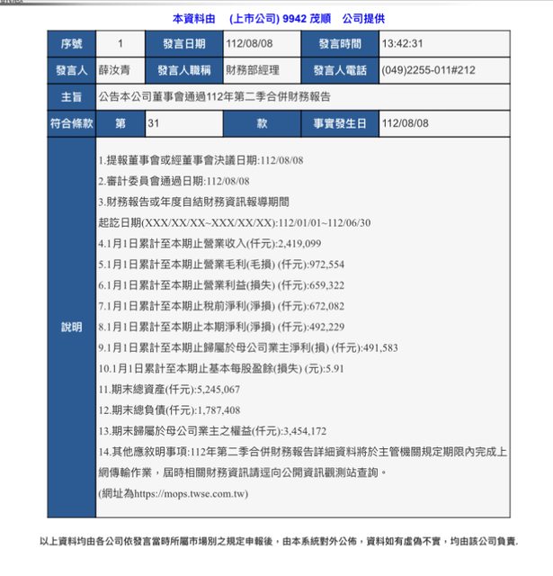
https://i.imgur.com/5KDYb3o.png
1.提報董事會或經董事會決議日期:112/08/08
2.審計委員會通過日期:112/08/08
3.財務報告或年度自結財務資訊報導期間
起訖日期(XXX/XX/XX~XXX/XX/XX):112/01/01~112/06/30
4.1月1日累計至本期止營業收入(仟元):2,419,099
5.1月1日累計至本期止營業毛利(毛損) (仟元):972,554
6.1月1日累計至本期止營業利益(損失) (仟元):659,322
7.1月1日累計至本期止稅前淨利(淨損) (仟元):672,082
8.1月1日累計至本期止本期淨利(淨損) (仟元):492,229
9.1月1日累計至本期止歸屬於母公司業主淨利(損) (仟元):491,583
10.1月1日累計至本期止基本每股盈餘(損失) (元):
5.91
11.期末總資產(仟元):5,245,067
12.期末總負債(仟元):1,787,408
13.期末歸屬於母公司業主之權益(仟元):3,454,172
14.其他應敘明事項:112年第二季合併財務報告詳細資料將於主管機關規定期限內完成上
網傳輸作業,屆時相關財務資訊請逕向公開資訊觀測站查詢。
(網址為
https://mops.twse.com.tw)
https://i.imgur.com/fdUi2M4.png
項目 營業收入淨額
本月 412,917
去年同期 349,111
增減金額 63,806
增減百分比
18.28
本年累計 2,835,878
去年累計 2,248,485
增減金額 587,393
增減百分比
26.12
備註 / 營收變化原因說明
--
※ 發信站: 批踢踢實業坊(www.ptt-website.tw), 來自: 114.136.169.170 (臺灣)
※ 文章網址: https://www.ptt-website.tw/Stock/M.1691506048.A.B9B
推 tien22 : 油封廠太順了吧@@ 08/08 23:56
→ BlueBird5566: 這檔看起來沒什麼人氣XD 08/08 23:58
推 x00philip : 超沒人氣XD 08/09 00:03
推 d2623 : 最愛沒人氣 08/09 00:10
推 soter321 : 看上去像是已反應 08/09 00:54
推 Chiason: 包養網擴展國際人脈。 08/09 00:54 推 YakultSlime : 已反應 08/09 02:40
→ simo520 : 同學會彭吹的定存股。 08/09 08:02
→ simo520 : 營運不錯,但就是沒有什麼願景 08/09 08:03