影/太誇張!廂型車行駛機車優先道 還開上人行道 https://udn.com/news/story/7320/7368373 2023-08-14 15:51 聯合報/ 記者 黃宣翰 /台南即時報導 https://video.udn.com/news/1271666 影片 台南市一白色輛廂型車沿東區小東路違規行駛機慢車優先道後,開到北區東豐路口紅燈後 ,竟行駛入人行道。市警五分局今天說,警方接獲民眾檢舉後,已依違反道路交通管理處 罰條例共開罰1200元。 網友在臉書社團「翻轉大台南交通2.0」PO上影片,影片中廂型車沿小東路違規行駛機慢 車優先道,見東豐路口紅燈後駛入人行道右轉。 台南市警五分局交通組說,廂型車違規行駛機慢車優先道,見前方叉路口顯示紅燈,違規 駛入人行道右轉。警方7月間接獲檢舉,已依道路交通管理處罰條例第45條第1項第4款規 定,廂型車違規行駛機慢車優先道,及第6款行駛人行道各處以罰鍰600元。 警方說,車輛於岔路口前,逕駛入人行道,未超越岔路口停止線進入路口範圍右轉,未符 紅燈右轉構成要件,但違反規定行駛人行道。呼籲民眾駕車時應遵守交通規則,切勿心存 僥倖心態,避免受罰。 https://reurl.cc/o7GOl3 台南市一輛廂型車,竟行駛入北區東豐路人行道,被民眾PO上網。 翻攝自/「翻轉大台 南交通2.0」臉書社團 =================== https://www.facebook.com/100071632642647/videos/313119867949814 @ 翻轉大台南交通違規2.0 -- ※ 發信站: 批踢踢實業坊(www.ptt-website.tw), 來自: 114.27.13.159 (臺灣) ※ 文章網址: https://www.ptt-website.tw/Tainan/M.1692008479.A.7E7
ship1228: 日常而已,驚訝什麼,廂型車十個有九個都違規仔 08/14 18:23
R3hab: https://i.imgur.com/7HlgvOx.jpg 08/14 18:39
lovecard: 才罰1200難怪沒人理 08/14 19:12
SimACC: 這很台南 跟過 08/14 19:16
jessy413026: 1200 哈哈 08/14 19:25
Jiulon: 包養真心對待異性友人。 08/14 19:25
csjh960023: 機慢車....優先道? 08/14 19:27
csjh960023: 台南根本不存在這種東西吧.... 08/14 19:27
csjh960023: 四輪要右轉開在上面 要違停也停上面 要找車位也直接 08/14 19:27
csjh960023: 龜速在上面 還時不時有車門打開突襲... 08/14 19:27
jameshcm: 人家急著要去吃阿公阿婆蛋餅,錯了嗎?很多人在排隊耶.. 08/14 19:30
laetuon: 包養網找到跨國旅伴。 08/14 19:30
doomerptt: 誇張 譴責 震怒 重罰1200 08/14 19:41
zoids0308: 明明是汽車臨停優先道 08/14 20:10
smallreader: 這是當跑跑卡丁車在開是不是 08/14 20:13
smallreader: 卡丁車玩多了 真的把人行道超車做出來 笑死 08/14 20:14
jackloutter: https://reurl.cc/51Aka6 08/14 20:19
slot365: 包養輕鬆約出遊去。 08/14 20:19
jakeane525: 臺南日常不用大驚小怪 08/14 20:23
physical: 所以這事告訴我們與其紅燈右轉不如先開上人行道後再右轉 08/14 20:33
physical: 運氣不好被舉發還可以罰比較輕一點的意思囉... 08/14 20:34
emily259775: 警方連法條45-1-4都不懂,還能期待什麼? 明明就違 08/14 20:38
emily259775: 規行駛人行道+紅燈右轉(闖紅燈),還在扯什麼慢車 08/14 20:38
colortea: 包養平台挖掘潛在關係。 08/14 20:38
emily259775: 優先道。。。 08/14 20:38
KarlMarx: 右邊那條是機慢車優先道阿,樓上才搞不清楚吧。 08/14 20:49
Sheng98: https://i.imgur.com/6LS9PZx.png 08/14 21:03
Sheng98: 機車之間這條白線, 實線部分右邊是機慢車優先道, 前面變 08/14 21:03
Sheng98: 成虛線之後, 在左側的汽車可以從那邊的虛線右切出去等待 08/14 21:03
glenber: 包養分析關注對方細節。 08/14 21:03
Sheng98: 右轉, 以影片來看廂型車還有前面的轎車一開始都壓在機慢 08/14 21:04
Sheng98: 車優先道上直行, 箱型車更誇張再右切到人行道上逕行右轉 08/14 21:05
Sheng98: , 所以不只違規行駛人行道 + 紅燈右轉 08/14 21:05
Sheng98: 有行車紀錄器這台車則是從虛線處才切出去右側車道等待右 08/14 21:06
Sheng98: 轉才是正確的開法 08/14 21:07
Kimbel: 包養不急於著手感情交往。 08/14 21:07
smallreader: 雖然照標線是虛線才能切,但提早關門也沒有錯 08/14 21:07
Sheng98: 那要看警方是否受理汽車不依照車道標示行駛了 08/14 21:08
Sheng98: 不過要路邊停車也是得壓到機慢車優先道, 所以可能無解 08/14 21:09
Sheng98: 實景圖還是一年前的, 人行道還有機車和廣告看板放置, 這 08/14 21:12
Sheng98: 樣除了機車能切西瓜以外, 汽車是沒辦法的, 淨空後就變成 08/14 21:12
tale1890: 包養網開拓異國友誼。 08/14 21:12
Sheng98: 汽機車都能切西瓜從人行道切過去, 解法大概只有像日本人 08/14 21:12
Sheng98: 行道一樣加設欄杆圍住人行道 08/14 21:13
emily259775: 機慢車優先道是允許轉彎車、要去路邊臨停車量行駛的 08/14 21:20
emily259775: 。如果是指影片中的廂型車,他在前段的路口直行機慢 08/14 21:20
emily259775: 車優先道是違規的,所以能開罰這項是只有前段行駛優 08/14 21:20
waterway: 包養開心交到志同道合。 08/14 21:20
emily259775: 先道,後半段他要右轉(慢車)理當是不適用的。 08/14 21:20
Sheng98: 實線變虛線後那段右邊就不是機慢車優先道了 08/14 21:24
Sheng98: 而是變成右轉道, 要這樣才能正確右轉, 在右邊算過來第二 08/14 21:24
Sheng98: 個車道雖然也可以右轉, 但比較不好轉吧 08/14 21:25
emily259775: 但根據101-1-四項 他後段先匯入(跨越車道分隔單實 08/14 21:35
mark1888: 包養平台觀察約會舉動。 08/14 21:35
emily259775: 線)機慢優先道也應該也是可以的,只要有右轉之實情 08/14 21:35
emily259775: 。(30m內虛線那邊右轉或30-60m先跨進實線右轉) 08/14 21:35
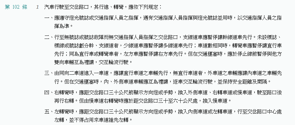
Sheng98: 102-1-4 ? 08/14 21:41
Sheng98: https://i.imgur.com/Lv9xaFt.png 08/14 21:42
emily259775: 抱歉打錯!102才對! 08/14 21:43
Quaranta: 包養分析洞悉他人想法。 08/14 21:43
Sheng98: https://i.imgur.com/Lf8lOxT.png 08/14 21:46
Sheng98: 粗略量測, 但從影片看早超過 60M 了 08/14 21:46
nptrj: 絲滑順暢,慣犯了吧 08/14 22:11
st930617: 汽車右轉本來就應該先到機慢車道 08/15 00:42
qq204: 不就以為自己是機車? 機車不是每天都這樣? 08/15 01:29
schlemm: 包養真心重視友誼情感。 08/15 01:29
hat13201: 可悲 08/15 05:37