https://tinyurl.com/5duvmajy https://i.imgur.com/O0zHDvS.png
備份 https://archive.ph/I4U2L google drive: https://reurl.cc/l757Qq 投標截止日期:112.09.19(二)17:00 開標時間:112.09.19(二)17:30 https://i.imgur.com/Y0skYPe.png
https://i.imgur.com/tn8M1i8.png
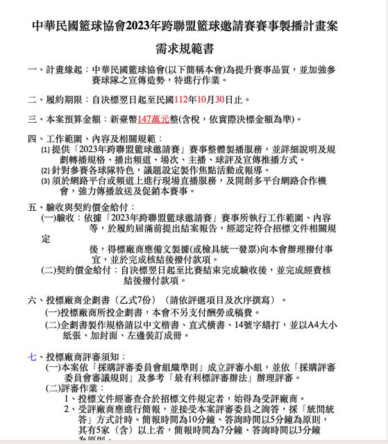
一、計畫緣起:中華民國籃球協會(以下簡稱本會)為提升賽事品質,並加強參 賽球隊之宣傳造勢,特進行作業。 二、履約期限:自決標翌日起至民國112年10月30日止。 本案預算金額:新臺幣147萬元整 會不會太扯啊 跨聯盟邀請賽已開打好幾天了 籃協卻還在招標賽事轉播 那現在到底是誰在轉播啊 -- ※ 發信站: 批踢踢實業坊(www.ptt-website.tw), 來自: 36.231.186.214 (臺灣) ※ 文章網址: https://www.ptt-website.tw/basketballTW/M.1695015848.A.958
ZIDENS : 蘇...蘇奕晉 09/18 13:46
MingenWu : 籃協有料 09/18 13:46
jackie36952 : 目前不是有 be hero 跟 緯來twich在播嗎? 09/18 13:47
ZIDENS : 網路轉播品質很差啊 這個應該是招標第四台吧 09/18 13:47
dodo212 : 現在是誰在被我…轉播啊 09/18 13:48
qusekii: 包養平台有認證機制。 09/18 13:48
nash100 : 就硬要辦 票房又超慘 09/18 13:48
kidd310 : 籃協有籃協的玩法,呵呵 09/18 13:48
HelloBonj0ur: 你說那個專門割眼睛的賽事嗎? 09/18 13:49
HelloBonj0ur: 今年籃協一定很幹 一堆賽事 一直被反觀 09/18 13:49
johnbill : 沒有人想播 09/18 13:49
Y949731: 包養分析審慎判斷。 09/18 13:49
kyleliu2000 : 樓樓上沒辦法資訊進步的關係,想壓也壓不了 09/18 13:50
HelloBonj0ur: 這個跨聯盟陣容跟SBL熱身賽一樣 誰會特定想轉播阿 09/18 13:51
HelloBonj0ur: *別 09/18 13:52
hchs31705 : 這是大學社團嗎 09/18 13:52
HelloBonj0ur: 這是月薪7萬UP的成年人社團 09/18 13:53
T730733: 包養不急於投入感情。 09/18 13:53
bl00190 : 電視台沒人播啊 不能一邊跟鄉民幹話 一邊看電視很 09/18 13:53
bl00190 : 不方便啊 09/18 13:53
jackie36952 : 難怪沒有有線電視播 09/18 13:59
StarTouching: 電腦雙螢幕 一樣可以跟鄉民打情罵俏 09/18 14:02
jeangodard : eleven寧願播長耀盃也不播這個爛交流賽 超好笑 09/18 14:10
FireStation: 包養網增廣見聞。 09/18 14:10
r44621 : 太可悲了吧籃協 09/18 14:11
jimmymmij : 再囉嗦要殺手鐧了喔 09/18 14:11
Luka7714 : 明明一個協會在短短兩個月內只傳出負面消息是很糟 09/18 14:11
Luka7714 : 糕的事,但我怎麼完全沒有意外感 09/18 14:11
Harry0109 : 笑死 沒人想認真打你籃協的爛比賽 要賺自己賺 09/18 14:16
Thobel: 包養開心分享生活。 09/18 14:16
possible322 : 除了政大 台新看一下 其他都不想看尤其猿夢真的夠難 09/18 14:17
possible322 : 看 比柏力力慘真的無言 09/18 14:17
jackie36952 : 聯隊超級菜雞 本來就那樣 09/18 14:18
kinple : 籃協去年招標就有夠FUNNY啊 你看今年還有幾家想來XD 09/18 14:20
andyk27 : 籃協勿嘴 09/18 14:20
Reji: 包養平台包養小心。 09/18 14:20
orderall11 : be hero有 09/18 14:24
bonba : 什麼都要人家招標 爽缺籃協 好廠商自己不去找???? 09/18 14:25
flowthrough : 因為體育署要求招標 09/18 14:28
FeverPitch : 正常發揮 09/18 14:32
bsjimmy : p t派的不是菜雞就是新隊伍 sbl也沒有全派 這是在 09/18 15:14
Hathael: 包養分析觀察態度。 09/18 15:14
bsjimmy : 辦核銷經費的喔 09/18 15:14
bsjimmy : 唯一亮點剩政大 09/18 15:14
snowbearli : 先播再拉標案給錢,總是要公開招標 09/18 15:27
Hsiuhsin : 這很明顯就是要做給特定電視台的吧? 09/18 16:04
RealLeonard : 笑死 時空旅人 09/18 18:59
yovroc: 包養真心尊重彼此。 09/18 18:59