作者elynn889 (NcMar47)
標題Re: [討論] 市民高架道路可以右側超車
時間2023-09-09 09:20:18
※ 引述《facebookig (魯蛇臉書)》之銘言:
: 一般大家認知的是,前方路口號誌紅燈在車輛停等狀態下,
: 大型重機車可以車道分割方式鑽車縫到前方,
: 原來也適用快速道路(非省道快速公路)。
: 臺北市政府警察局萬華分局三次回覆,
: 大型重機車在「市民高架道路」是允許汽車行駛過程中,
: 可以同車道右側超車的,萬華警分局將此超車行為視為「併行」,
: 以下並非惡意檢舉的案件:
: 【1】https://streamable.com/5mtvsp
: https://i.imgur.com/bcnvW0Y.png
: 【2】、【3】https://streamable.com/dv4nx6
: https://i.imgur.com/RSC4SaN.png
: https://i.imgur.com/bRViSbu.png
: 萬華警分局回覆:經查,現行交通法規及相關函釋均未禁止大型重型機車於一般道路
: 與其他車輛併行(僅禁止於高速公路及快速公路),又臺北市內高架快速道路均屬一般
: 市區道路非快速公路,故該車無違規情事,本案不予舉發。
認真說
如果硬要說的話,確實有可能符合右側超車的情況,因為法規並無定義所謂車道分割
合法車速
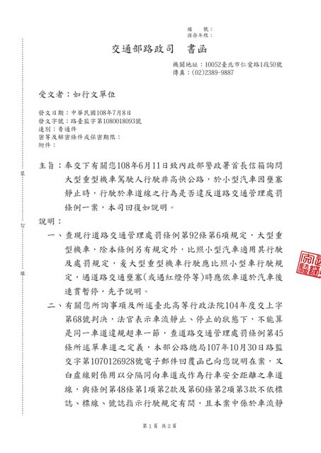
不過之前有問交通部路政司及內政部警政署關於行駛車道線行使車道分割的問題,交通部
路政司也在書函當中也沒辦法說明何謂違法
依據法律明確性原則、法律保留原則(積極的依法行政原則),大型重型機車車道分割應屬
合法行為
此公文為本人詢問警政署,警政署函文給交通部路政司,路政司再函文給我及警政署
https://i.imgur.com/x0IHgwY.jpg
https://i.imgur.com/QB5yE3D.jpg
以上供您參考
--
確保未來不再發生同樣悲劇,從下到上勵行安全制度
乘務員守則:絕對遵守號誌 絕不超速行車 勵行呼喚應答 根絕責任事故
https://youtu.be/agkSv7S40j8 https://youtu.be/aw_iCZ-cQ5w
日本 JR West JR西日本旅客鐵道株式會社 West Japan Railway 福知山線列車事故
日本 JR East JR東日本旅客鐵道株式會社 East Japan Railway 東海道線列車撞擊事故
台灣地區 TR 國營台灣鐵路股份有限公司 Taiwan Railway 新馬、清水隧道事故
--
※ 發信站: 批踢踢實業坊(www.ptt-website.tw), 來自: 140.122.109.208 (臺灣)
※ 文章網址: https://www.ptt-website.tw/car/M.1694222455.A.218
推 facebookig : 謝謝您 09/09 09:24
→ ericekin : 北市警察都滿○○的,違規明顯都不開 09/09 09:40
推 showercold : 立法委員跟交通部怠惰 該修訂的法不修 國外明明就行 09/09 09:49
→ showercold : 之有年了 大重該如何走 如何停車定義清楚 要給個規 09/09 09:49
→ showercold : 範 整天看重機跟汽車兩族群在那邊吵 吵久了也覺得煩 09/09 09:50
推 AdamShi: 包養真心對待異性友人。 09/09 09:50 → showercold : 另外我覺得速度低於30車道分割我可以接受 不然你要 09/09 09:50
→ showercold : 汽機車一起塞你會比較高興嗎 09/09 09:50
噓 sam883388 : 重機拉轉超速無照說謊仔好了啦 09/09 09:57
推 t5p3ax : 一起塞比較好吧,不然綠燈還不是要等機車從邊邊切 09/09 10:57
→ t5p3ax : 回車道解壓縮 09/09 10:57
推 lezabo: 包養網找到跨國旅伴。 09/09 10:57 噓 trij : 大家可以不用看這咖,這咖是個公共道路騎到166的危 09/09 11:14
→ trij : 駕仔,也就是大家最討厭的重機飆仔 09/09 11:14
噓 chenhwa : Google鍵盤手來了 09/09 14:00
噓 s25g5d4 : 喔 889 廢文不用看 09/09 15:35
推 silberger: 包養輕鬆約出遊去。 09/09 15:35 噓 Kiss666 : 欠噓 09/09 15:38
噓 kingkinggod : 懶得看文直接噓 09/09 21:38
噓 heart0606 : 認真說!你這篇重點是什麼? 09/10 00:28
噓 Yelich : 推 09/10 00:40
→ angelleave : aqqqqqQa 09/10 14:28
推 xayile: 包養平台挖掘潛在關係。 09/10 14:28