一樣話不多說 http://i.imgur.com/L07URhE.jpg
http://i.imgur.com/lQcO0bQ.jpg
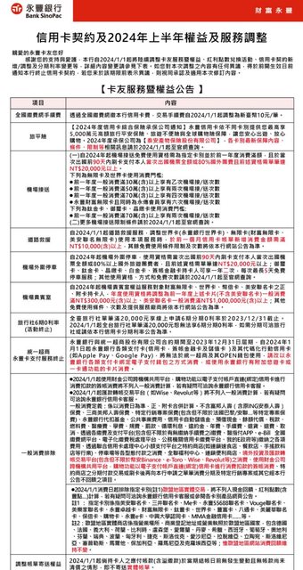
前面好像有人貼過 不過討論不多 跟聯邦 新光的又有一點差別 聯邦的最劣 除了全卡別適用外 某些非歐盟國家的實體交易也被排除一般消費 新光次之 一樣全卡別適用 只有排除歐盟國家 永豐又次之 只有指定卡別適用 主力的大戶卡沒有 只有排除歐盟國家 建議出國前看清楚哦 -- ※ 發信站: 批踢踢實業坊(www.ptt-website.tw), 來自: 27.52.97.33 (臺灣) ※ 文章網址: https://www.ptt-website.tw/creditcard/M.1703343511.A.D66
Kazamatsuri : #1b7ivndc (creditcard) 不是1/1起就排除嗎? 12/23 23:01
Kazamatsuri : 幣倍也沒被排除啦~ 12/23 23:02
passenger10 : 標題應該多按了3...? 12/23 23:03
kkkk1234 : 討論不多就能再貼一篇? 12/23 23:03
Kazamatsuri : 嗯?還以為是年日月的排法? XD 12/23 23:03
KsiR: 包養網開拓國際友交。 12/23 23:03
Kazamatsuri : 其實更新的公告有更完整寫出被排除的指定卡別 科科 12/23 23:05
neon7134 : 已修改 謝謝指教 12/23 23:11
whisperstar : 大戶、幣倍、運動卡都沒被排除 前幾天跟客服確認過 12/23 23:20
Kazamatsuri : 有新公告寫排除的卡別啦 XD 12/23 23:23
vgil : 應該各家都差不多了 12/24 00:53
peoples: 包養開心交到知心友。 12/24 00:53
tananadishow: 為啥各家都在排除歐盟實體交易啊 12/24 01:46
Kazamatsuri : #1bNBWU-F (creditcard) 新聞有提原因 12/24 01:47
QQ5566 : 看來歐盟用卡可以開一個專區惹 12/24 02:15
nuc1earsub : 中信是願意繳年費的就給回饋 12/24 16:52