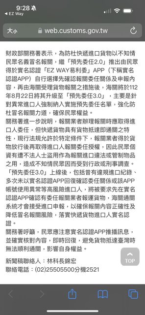
想請問一下,最近發現EZWay 多了預先委任的功能 但還沒有使用過,之前都是看通知才進來填寫確認的 若是有先設定預先委任的話,是不是就不用在進來填寫了呀? 因為還沒有碰過金額不同的問題 賣家好像都很誠實申報的 有時候太忙都會忘了進來看 但就不知道這個預先委任是不是我想的那樣? 看官方的說明有些太繞了 https://i.imgur.com/ucwz0Gk.jpg
也有爬過文,但感覺還是不太理解... -- ※ 發信站: 批踢踢實業坊(www.ptt-website.tw), 來自: 110.28.10.26 (臺灣) ※ 文章網址: https://www.ptt-website.tw/e-shopping/M.1701846243.A.985
yanluan: 沒被強制就不要開,那只是提前出現要不 114.24.203.66 12/06 15:19
yanluan: 要按而已,另類黑名單吧,不按貨就不給 114.24.203.66 12/06 15:19
yanluan: 你進來 114.24.203.66 12/06 15:19
glen246: 我商品收到貨後才想起來EZ WAY忘記按 114.34.167.214 12/06 16:44
sleepinggod: 預先委任是用來騙人的字眼,它根本不 118.161.24.72 12/06 19:45
sowrey: 包養輕鬆找到志同道合的朋友。 118.161.24.72 12/06 19:45
sleepinggod: 會預先處理任何報關的程序。它應該改 118.161.24.72 12/06 19:45
sleepinggod: 名成「確認貨物是否正確」。想出「預 118.161.24.72 12/06 19:45
sleepinggod: 先委任」這名字的人很壞心。 118.161.24.72 12/06 19:45
Kai88: http://i.imgur.com/l0dbtDX.jpg 49.216.29.98 12/06 20:01
Kai88: 有違規記錄和辦完就沒再開app的高風險帳戶 49.216.29.98 12/06 20:04
cw758: 包養平台找到心靈契合的人。 49.216.29.98 12/06 20:04
Kai88: 會被強制啟用 不覺得聽起來是個懲罰措施嗎X 49.216.29.98 12/06 20:04
Kai88: DD 49.216.29.98 12/06 20:04
Kai88: 預先委任的實際狀況是你沒按符合貨就不放行 49.216.29.98 12/06 20:10
Kai88: 不管你是app沒跳還是太忙忘記 因為你被卡 49.216.29.98 12/06 20:10
Kai88: 住的同一批人會很怒哦 49.216.29.98 12/06 20:10
ludi: 包養分析洞悉對方心思。 49.216.29.98 12/06 20:10
abcdgfe: 預先委任很謎耶,唯一的功能就是要你背書 114.136.146.54 12/07 02:25
abcdgfe: 確認報關正確!如果點選不相符,東西還是 114.136.146.54 12/07 02:25
abcdgfe: 會收到,也沒有任何人會跟你做不相符的二 114.136.146.54 12/07 02:25
abcdgfe: 次確認或任何報關修正,前幾天一個包裹因 114.136.146.54 12/07 02:25
abcdgfe: 為報關金額有出入等著要聯絡報關行所以沒 114.136.146.54 12/07 02:25
peernut: 包養不急於開始談感情。 114.136.146.54 12/07 02:25
abcdgfe: 點,結果隔天還是收到了包裹== 114.136.146.54 12/07 02:25
popbitch: 之前看新聞是說有三類人才會被強制要求 122.121.81.196 12/07 03:07
popbitch: 不知道是不是買沒超過六次,到目前為止 122.121.81.196 12/07 03:09
popbitch: 沒去app按確認也收的到貨,所以暫時還 122.121.81.196 12/07 03:10
popbitch: 不想按,等哪天被要求一定要按再說 122.121.81.196 12/07 03:10
xikimi: 包養網結交跨國友誼。 122.121.81.196 12/07 03:10
K1mi1127: 沒按有時會等你們這些人的貨報關後才會125.228.141.144 12/07 10:53
K1mi1127: 整批放行,別拖其他人時間謝謝125.228.141.144 12/07 10:53
papac: 名字誤導人 125.228.63.204 12/07 12:40
yanluan: 新聞有說年底要衝30%,8月時候15%70萬人 114.24.203.66 12/07 15:37
yanluan: ,所以還有70萬人會被改強制吧 114.24.203.66 12/07 15:37
Avero: 包養開心找到知心朋友。 114.24.203.66 12/07 15:37
zazazas: 我有時候是預先委任有時候是到台灣海關111.249.242.157 12/09 02:46
zazazas: 才需要按,如果是黑名單應該每筆都要預111.249.242.157 12/09 02:46
zazazas: 先委任啊?111.249.242.157 12/09 02:46
yanluan: 目前懷疑淘寶官方直運被改預先 114.24.211.6 12/09 21:23
kevin0530: 之前用私人集運沒被預先委任過,第一 1.164.160.241 12/12 19:14
ejoz: 包養平台關注對方需求。 1.164.160.241 12/12 19:14
kevin0530: 次用淘寶海運就出現了 1.164.160.241 12/12 19:14