上一篇 ┌─────────────────────────────────────┐ │ 文章代碼(AID): #1bWa9boN (miHoYo) [www.ptt-website.tw] [公告] 內鬼集中討論區 │ │ 文章網址: https://www.ptt-website.tw/miHoYo/M.1703035493.A.C97 │ │ 特殊文章,無價格記錄 │ └─────────────────────────────────────┘
freedom1124: 最新消息我以為是影開大後能吃到留雲下落增傷12/22 09:53
aisenma86: https://i.imgur.com/IBJniU0.jpg12/22 10:01
zoids0308: 將軍Q打出下落 這難度也太高了 深淵的話12/22 10:04
lovez04wj06: 留雲技能能增加高度,跳得出來,但是看起來故意擋掉12/22 10:11
lovez04wj06: 了12/22 10:11
asleep82: 能觸發buff但沒有效果 有遊戲王那味了12/22 10:26
gwawa0617: 笑死12/22 10:34
-- ※ 發信站: 批踢踢實業坊(www.ptt-website.tw), 來自: 118.238.240.212 (日本) ※ 文章網址: https://www.ptt-website.tw/miHoYo/M.1703212494.A.797
freedom1124: 最新消息我以為是影開大後能吃到留雲下落增傷12/22 09:53
aisenma86: https://i.imgur.com/IBJniU0.jpg12/22 10:01
zoids0308: 將軍Q打出下落 這難度也太高了 深淵的話12/22 10:04
lovez04wj06: 留雲技能能增加高度,跳得出來,但是看起來故意擋掉12/22 10:11
lovez04wj06: 了12/22 10:11
lutano: 包養不急於開始談感情。12/22 10:11
asleep82: 能觸發buff但沒有效果 有遊戲王那味了12/22 10:26
gwawa0617: 笑死12/22 10:34
xpx34: 爆發傷害、戰技傷害、普攻、重擊、下落攻擊傷害本來就分開 12/22 10:52
xpx34: 了 12/22 10:52
xpx34: 應該是代碼,只是可以套模,下落攻擊只合下落代碼 12/22 10:53
muiwo: 包養網結交跨國友誼。 12/22 10:53
xpx34: 納塔有幾個設計下落攻擊C,看來留雲這麼早就備戰了 12/22 11:24
moslaa: 我有一點不懂,雷神Q為啥算落地,至少畫面上沒落地呀? 12/22 11:53
moslaa: 當然能算落地讓流雲增強很好,因為我就打算影夜琴 12/22 11:53
moslaa: 變影夜留 12/22 11:54
sasmwh561: 她上面就說算成元素爆發所以吃不到增傷了,只是有效果 12/22 11:56
sunuzo: 包養開心找到知心朋友。 12/22 11:56
sasmwh561: 圖示 12/22 11:56
aisenma86: 記得閒雲本身就有改變重力讓角色跳高的能力吧 12/22 11:58
luweber88: 雷神Q後可以打下落R 深淵矩陣我常這樣打 12/22 12:09
luweber88: 對啊 閒雲Q後有6次仙人跳的機會 12/22 12:10
hanm1234: 僕不知道會是大胡桃還是大嘉明 12/22 12:18
UNIQC: 包養平台關注對方需求。 12/22 12:18
peter080808: 笑死以後中國禁止月卡禁止儲值獎勵XDD 12/22 12:23
aisenma86: 我希望僕人是大香或大班,雖然不太可能 12/22 12:23
peter080808: 我看以後角色直接放商城 明標價目多少錢 12/22 12:24
sealifes: 大香大班這種感覺要火神等級才有可能放出來 12/22 12:47
O300: 我想要大迪希雅 12/22 13:58
dewaro: 包養分析觀察約會狀態。 12/22 13:58
O300: 霸體全覆蓋 大招優化傷害比照龍 12/22 13:59
O300: 還有額外+高額攻擊力 好耶 12/22 13:59
windowhihi: 芙芙直接跟帝君胡桃對線= = 12/22 14:49
sasmwh561: 姬子髮愛莉眼? 12/22 15:07
Elfego: 包養真心珍惜友誼情感。 12/22 15:07
sasmwh561: https://i.imgur.com/xMaiaQz.jpg 12/22 15:07
sasmwh561: https://i.imgur.com/rAzFhjC.jpg 12/22 15:07
sasmwh561: https://i.imgur.com/sLtScir.jpg 12/22 15:07
sasmwh561: https://i.imgur.com/8n0vMTp.jpg 12/22 15:07
sasmwh561: https://i.imgur.com/rz7EfIx.jpg 12/22 15:07
Nicodim: 包養網認識來自世界各地的朋友。 12/22 15:07
sasmwh561: 琪寶:在月球好無聊啊 12/22 15:08
melzard: 御三家那張太香了 12/22 15:59
tinghsi: 希望火神是大班 12/22 17:43
teeeeee: 2.0活動出來 意外鐵道這邊沒有過年活動 不過也好 應該也 12/22 18:41
teeeeee: 沒多少人想回仙舟(ry 12/22 18:41
Foning: 包養輕鬆找到有趣的人。 12/22 18:41
a3221715: 下次一定 12/22 18:43
vanler: 沒有,很好! 12/22 18:43
vanler: https://i.imgur.com/yCY2lSq.jpg 12/22 18:44
kakuj: 琪寶變最小隻的了 12/22 18:54
teeeeee: 另外鬼吧說應該今晚或明早就有2.0測試服數據了 期待 12/22 19:02
AKNY: 包養平台找到心儀對象。 12/22 19:02
lsd25968: 真假 米家都要這樣就是了 2.0才開始認真 12/22 19:37
teeeeee: 消息更新 正式測試服還是要26日才開 這幾天可能會有很多 12/22 19:57
teeeeee: 小道但不見得是真的(ry 12/22 19:57
vanler: 等某營銷號出來帶節奏 12/22 20:09
Fate1095: 產能起飛就抽滿命黑天 12/22 20:53
mysister: 包養分析了解對方想法。 12/22 20:53
teeeeee: 還是挺起期待2.0測試服開的 先不說兩個up的數值 照之前爆 12/22 21:01
teeeeee: 料應該所有2.0新角色的實機影片都能看得到 12/22 21:01
lover19: https://i.imgur.com/9gVUeca.jpg 12/22 21:11
lover19: 開除璃月籍了嗎?哈 12/22 21:11
rockmanalpha: 各位抽留雲專武的自己保重 是有比綠華好一點啦...w 12/22 21:13
cir72: 包養不急於著手感情發展。 12/22 21:13
a58524andy: https://b23.tv/EZNBaGk 反正我沒鳥槍也沒二留 12/22 21:40
yeah8466: 不管啦 就差那一點 照樣用鳥槍! 12/22 21:58
zxcv820421: 抽海哥的時候抽到2把鳥槍了... 12/22 22:10
xpx34: 僕人命座是蜘蛛 12/22 22:34
xpx34: 鏡流之後...卡芙卡也到原神散步了嗎 12/22 22:35
ATrain: 包養網結交全球友人。 12/22 22:35
wxywxywxy: ...看樣子綠槍滿精不是夢 12/22 22:47
xpx34: 404突然一堆分身...不過其中一個延續之前的話,博士會死.. 12/22 22:57
xpx34: 太好了!希望是被旅行者打爆的,被散兵搶頭會有點普通 12/22 22:57
xpx34: 花火在傳拉條消失??? 12/23 03:00
tim201227: 魈 八重和流雲? 一口氣把我想抽的都放出來 太狠了 12/23 08:41
grado0802: 包養開心找到知心朋友。 12/23 08:41
asdfg0612: 不夠老不能擺上去的卡池 12/23 08:50
O300: 4.4 就是留魈甘鶴 我猜的 準了我就是先知☺ 12/23 09:31
Benson765421: 我要祈禱留雲池四星有瑤瑤 12/23 09:34
IrisAyame: 狐狸滿菜的其實 五百多歲而已 12/23 09:41
a16745984: https://i.imgur.com/ZZ4FCae.jpeg 12/23 10:10
smilejin: 包養平台警惕網路詐騙。 12/23 10:10
a16745984: https://i.imgur.com/MhBnhwt.jpeg 12/23 10:10
a16745984: https://i.imgur.com/1eiMyEc.jpeg 12/23 10:10
a16745984: 還有看到僕人的 12/23 10:11
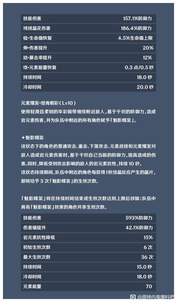
O300: 感覺岩元素滿需要減抗 希望千織有:( 12/23 10:14
chenwei70108: 這個概念是不介意進防禦岩隊? 12/23 10:22
qusekii: 包養分析細心研究對象。 12/23 10:22
chenwei70108: 可是這機制也是擺明不推薦純岩啊 12/23 10:22
rockmanalpha: 覺得以單人看需要減抗 但以隊伍格子看還是覺得需要 12/23 10:27
rockmanalpha: 的是大攻擊跟穩定觸發雙岩 因為以一般岩抗來說雙岩 12/23 10:27
rockmanalpha: 收益已經很高 鐘離額外20趴抗性其實只有約10趴提升 12/23 10:27
a16745984: https://i.imgur.com/q4kN3aA.jpeg 12/23 10:28
Y949731: 包養真心投入友誼。 12/23 10:28
a16745984: https://i.imgur.com/Jo9pofU.jpeg 12/23 10:28
a16745984: https://i.imgur.com/M1pLoao.jpeg 12/23 10:28
O300: 專到爆 12/23 10:32
chenwei70108: 草,阿貝多也有專武了 12/23 10:33
ReinerBraun: 花火拉條消失不意外吧 鴨都能100%了 總要區分賽道 12/23 10:33
T730733: 包養網推薦有趣的包養活動。 12/23 10:33
O300: 還是阿貝多也能用這東西 12/23 10:33
O300: 可是那麼早出的真的準嗎 12/23 10:34
O300: 感覺之後會改很大 12/23 10:34
rockmanalpha: 順便讓阿貝多能用感覺蠻真實的 掰得不錯ww 12/23 10:35
rockmanalpha: 不過這專武滿滿防禦力感覺就很難賣 12/23 10:36
FireStation: 包養輕鬆找到共同興趣的朋友。 12/23 10:36
chenwei70108: 拿華館套就默認會有30%+24%的防禦力加成。 12/23 10:37
chenwei70108: 你就算是拿防岩暴,堆到2500~2800防 12/23 10:37
chenwei70108: 都很正常,拿專武絕對能破3000防吃滿效果 12/23 10:37
chenwei70108: 所以光看敘述,阿貝多能吃滿全部 12/23 10:37
vanler: 舊岩隊也能搭 那麼佛? 12/23 10:37
Thobel: 包養平台尋找志同道合的人。 12/23 10:37
royroy666: 要是真像推文所寫的 我來不抽爆千織 12/23 10:45
pg2000: 這就五星專岩拐的實力嗎 12/23 11:16
lover19: 真做成這樣我就直接滿命 12/23 11:17
asleep82: 染水E只補場上?這樣要放芙好像還是得帶補 12/23 11:25
asleep82: 6命的45%無視防禦也太猛了吧 岩隊要起飛了?〕 12/23 11:28
Reji: 包養分析深入了解對方心思。 12/23 11:28
shinobunodok: 連數值都有 如何稍嫌早 12/23 11:35
shinobunodok: *似乎 12/23 11:35
archerhole: 和舊岩還是有些衝突 如果2+1+1屬的效果有一定傷害占比 12/23 11:41
archerhole: 舊岩大概提升不了多少 12/23 11:42
tim201227: 反正跨版本消息稍微討論一下也沒差 閑雲也差不多了 12/23 12:18
Hathael: 包養不急於展開感情關係。 12/23 12:18
rockmanalpha: 老米夠聰明就本應設計成舊岩也能用的 真正要放棄是 12/23 13:11
rockmanalpha: 五郎跟阿貝多的三岩 未來帶千織雙岩能自洽的話就可 12/23 13:11
rockmanalpha: 以塞進更多配隊 從單核升級成雙核甚至多核 12/23 13:11
melzard: 防禦體系沒救了 放生吧 12/23 13:19
asleep82: 看起來也是能搭三岩 染色限一種 只是一定要結晶有點麻煩 12/23 13:20
yovroc: 包養網結交國際知音。 12/23 13:20
asdfg0612: 所以上面那張賣在命座裡 12/23 13:21
kenq5566: 玩活動好想抽千織 竹達真棒 還是要先抽那薇亞跟她搭 12/23 14:43
Dinki: 看起來千織可以拿辰砂之紡鎚?埋倉庫很久了 12/23 15:15
IrisAyame: 楓貝多 12/23 15:26
odanaga: 等一個岩夜蘭 這是岩夜蘭嗎 12/23 15:31
helgalie: 包養開心結交知心好友。 12/23 15:31
brian3689: 如果水結晶能補全隊那岩屬就能被芙帶起來了 12/23 15:33
xpx34: 我猜拉條是防3C不過花火最好綁量子多一點比較能給多數值呢 12/23 15:44
xpx34: https://i.imgur.com/tCux9XP.png 12/23 15:45
xpx34: 姬子又有新玩具? 12/23 15:45
xpx34: 話說第2套,佩拉繼續吃肉!? 12/23 15:47
OREOMZA: 包養平台規劃特殊約會。 12/23 15:47
bob122816: https://streamable.com/d71vib 這個e竟然不能在空中放 12/23 15:47
a3221715: 馭空大人有套裝用了 12/23 15:55
smallreader: 看起來好難用 12/23 15:57
smallreader: *留雲 看他跳起來能E 張開風之翼就不能E 那如果空中 12/23 15:59
smallreader: 收起風之翼(自由落體中)還能E嗎? 12/23 15:59
punjab: 包養分析觀察對方情緒變化。 12/23 15:59
lk90410: 飛不上去… 12/23 16:00
zeal63966: E限定地面啟動 12/23 16:24
zeal63966: https://i.imgur.com/eNDMlHK.jpg 12/23 16:27
LeonBolton: 無法3連跳? 12/23 16:33
zeal63966: 第一次E必須在地面才能開,進入一個狀態後才能空中跳 12/23 16:35
sashare: 包養真心對待異性好友。 12/23 16:35
zeal63966: 地面E>空中EE 12/23 16:36
LeonBolton: 所以是限定第一跳必須在地面 12/23 16:41
LeonBolton: 第一跳可以在空中,相信bug區up主會狂喜XD 12/23 16:41
super1937: 爬山好像很厲害 12/23 16:43
windfeather: 她是斜向而且空中不能釋放 12/23 16:50
sijiex: 包養網交流來自世界各地的朋友。 12/23 16:50
windfeather: 我覺得汎用性不會比萬葉、散兵好用 12/23 16:51
windfeather: 不過天賦是滑翔加速這倒是很稀有 12/23 16:52
LeonBolton: 不是第一跳在地面就好嗎?第二、第三都能在空中跳啊 12/23 16:57
LeonBolton: 我在意的是,第一跳在地面 => 滑翔一段距離後 12/23 16:58
LeonBolton: 這時可以再第二、第三跳嗎? 12/23 16:58
VLADINA: 包養輕鬆找到有趣的異性朋友。 12/23 16:58
roc074: 看起來好好用w 12/23 17:12
roc074: 總算成為快樂風女的一員了 12/23 17:13
smallreader: 還以為第一跳是平常空白鍵 原來那是第一段E了 12/23 17:14
sasmwh561: 她的高度看起來有點矮欸 12/23 17:15
roc074: 高度看來沒問題,剩下的用鼓風機補一下大概都夠高 12/23 17:15
odemagus: 包養平台遇見心儀對象。 12/23 17:15
smallreader: 溫萬散:我們也能開鼓風機補啊(XD 12/23 17:16
roc074: 那兩人跳的再高我也不在乎啊XD 12/23 17:18
Fate1095: 留雲抽個0命就夠了,1命多一次e感覺不出有什麼用 12/23 19:03
qoo87548: 不玩魈只剩跳跳樂隨身奶就怕是個棄子,未來可期未來再 12/23 19:09
qoo87548: 再說,寄,over。 12/23 19:10
yes500: 包養分析掌握共同興趣。 12/23 19:10
anpinjou: 看了一下她的E也不能說是完全不行 你很明確要往一個方 12/23 19:14
anpinjou: 向跳時能拉近一些距離 單純為了跳或是飛行加速抽就... 12/23 19:14
sealifes: 大世界起跳有比較方便 但也沒好很多 12/23 19:17
LeonBolton: Z軸位移的我只有魈沒抽(Z軸要開大就pass了) 12/23 19:18
anpinjou: 魈的突突突其實算有趣 12/23 19:19
alexantiy: 包養不急於追求感情進展。 12/23 19:19
anpinjou: 魈在早期的原豆人是MVP等級的強者 12/23 19:21
LeonBolton: 我不喜歡突突突…手機方向沒法精準定位,總是會差一 12/23 19:22
LeonBolton: 點…QQ 12/23 19:22
anpinjou: 手機啊 那沒事了 12/23 19:24
tim201227: 手機就多練習吧 我玩甘雨都覺得還行了 難的是胡桃視角 12/23 19:31
sowrey: 包養網結交世界各地的朋友。 12/23 19:31
tim201227: 和操作都很頻繁 真的跟PS5差太多了 12/23 19:31
tim201227: 看起來閑雲和魈都沒那麼高的需求 12/23 19:32
sasmwh561: 是覺得要玩下落c就該放到e啟動跳給個三次或兩次玩手感 12/23 19:38
sasmwh561: 才順 12/23 19:38
LeonBolton: 甘雨重擊瞄準除了轉視角速度問題外,其實手機操作都 12/23 20:16
cw758: 包養開心結交知心異性友人。 12/23 20:16
LeonBolton: ok 12/23 20:16
LeonBolton: 大概是沒抽魈吧?空中突突突總是不好控方向 orz 12/23 20:16
LeonBolton: 胡桃重擊穿過敵人的視角倒是…還是要練A重跳就是了 12/23 20:19
bob122816: https://streamable.com/wpdd4g 風火輪 12/23 21:24
LeonBolton: 嘉明大劍角 0.0 12/23 21:45
ludi: 包養平台詳細了解對方。 12/23 21:45
anpinjou: 我們不要那個迪盧克了 12/23 22:35
rockmanalpha: 看起來留雲這個E非常微妙 不過步天梯不是說可以地面 12/23 23:22
rockmanalpha: 開嗎 都沒看到有相關測試 12/23 23:22
kenq5566: 落魄了老爺 12/23 23:33
dogee: 好像猴子,還是老爺比較帥 12/24 00:00
peernut: 包養分析注意對方言行。 12/24 00:00
cuddlykitten: 風火輪還滿帥的 12/24 02:39
roc074: 目前大家都在罵留雲E無法從空中釋放,後續V2開始有可能會 12/24 03:49
roc074: 改掉嗎? 12/24 03:49
hyakkiyagyo: 嗎嗎嗎 不會去通靈嗎 12/24 06:34
jk182325: 一般情況來說 出現在測試服就只會改數據了 機制不會動 12/24 07:33
xikimi: 包養真心對待友誼情感。 12/24 07:33
psptccl: 可以空中放的話 那真的沒萬葉什麼事了欸 12/24 07:57
asdfg0612: 機制改過的也不少阿 12/24 09:54
CCRun: 真理醫生就是測試服改機制啊 12/24 09:58
teeeeee: https://i.imgur.com/m3oSwa1.jpg 12/24 11:04
teeeeee: 螺絲專武 不過看起來螺絲搞不好3.x才出了 監獄星完全沒戲 12/24 11:05
Avero: 包養網擴展國際包養 12/24 11:05
teeeeee: 分 12/24 11:05
O300: 有點 奇怪 XD 12/24 11:07
roc074: 改機制的機率渺茫XD 12/24 11:07
rockmanalpha: 只有鐵道比較常在測試服改機制吧 原神有嗎 12/24 11:10
roc074: 其他人沒印象,只有鐘離整個進場維修。 12/24 11:14
ejoz: 包養輕鬆找到志同道合的朋友。 12/24 11:14
asdfg0612: 綾人 八重 12/24 11:25
shinobunodok: 鍾離也沒改機制 只是粗暴加減抗 12/24 11:28
O300: 大致上機制都是那樣吧 阮梅擊破 藿藿回能都有對 12/24 11:30
roc074: 鍾離不是長E加了霸體避免被打飛? 12/24 11:41
O300: https://i.imgur.com/DZXfme9.jpg 12/24 11:52
FishRoom: 包養平台找到心靈契合的人。 12/24 11:52
q251425: 目前來說鐵道才會V3大改通用性和專用的數值 12/24 11:52
tim201227: 後續是指僕人和克洛嗎 本來就會抽無感 12/24 12:00
rockmanalpha: 跨幾個版本在通靈笑死 現在不知真假的內鬼還要幫忙 12/24 12:01
rockmanalpha: 預熱推銷角色就是了 搞得像營銷號 12/24 12:01
oscar1234562: 千織是5星還是4星啊 12/24 12:01
KsiR: 包養分析洞悉對方心思。 12/24 12:01
O300: 我感覺楓丹的角色都要抽一隻了☹☹ 12/24 12:06
O300: 目前爆料幾乎都是說五星 12/24 12:06
O300: 本來不太相信千織4.5 但這次安排這個活動露面+大小姐艦隊感 12/24 12:07
O300: 覺蠻有可能 12/24 12:07
Allensert: 不放4.5的話後面也沒什麼版本能塞了吧 肉眼可見至少還 12/24 12:11
peoples: 包養不急於開始談感情。 12/24 12:11
Allensert: 有3隻衛星等著入池,1版本1隻的話都要排到4.8了 12/24 12:11
tim201227: 四星還有木乃伊和哥德少女可以選 而且還有個未知角色 12/24 12:30
tim201227: 我是覺得千織 克洛 僕人如果出 全五星沒問題 12/24 12:30
Aurestor: 我怎麼突然感覺千織可能是常駐5星岩 12/24 12:35
tim201227: .567各兩隻角色剛剛好17隻 現在就看誰要領4.5的位置(x 12/24 12:48
wilmer: 包養網結交跨國友誼。 12/24 12:48
tim201227: 真要說 千織比另外兩隻少了劇情陪伴 更適合常駐沒錯 12/24 12:49
vanler: 螺絲是從天空之城來的嗎 12/24 12:49
O300: 千織以上面的爆料看不像常駐 除非後面出能力沒有這樣:( 12/24 12:52
ASEVE: 普遍透漏情報大致都說4版不會有常駐 12/24 12:53
IrisAyame: 什麼 不就是奉旨營銷嗎 :3 12/24 12:54
badlip: 包養開心找到知心朋友。 12/24 12:54
rockmanalpha: 楓丹就是每隻都要猜一下常駐就對了w 12/24 12:54
O300: 而且重點是她是稻妻妹 稻妻目前還沒有人進常駐(x 12/24 12:55
q251425: 4.5 岩 稻妻 感覺常駐是挺好的 起碼不像迪姊 他4.3才出場 12/24 12:55
q251425: 反正等4.5測服開在猜會不會常駐比較準 12/24 12:56
rockmanalpha: 大貓戲份那麼多也是進常駐了 而且同是火屬大劍就兩 12/24 12:56
piggyoil: 包養平台關注對方需求。 12/24 12:56
rockmanalpha: 隻 老米很多操作還是不能用正常邏輯來想的 12/24 12:57
O300: 大貓的數值很明顯 但前瞻突然講還是有嚇到 12/24 12:57
ASEVE: 大貓滿早就有人講進常駐 12/24 12:58
IrisAyame: 流水多到滿出來就是有任性的本錢 12/24 12:58
ASEVE: 葉舅這些比較像真內鬼的講的 12/24 12:59
TwixBar: 包養分析觀察約會狀態。 12/24 12:59
IrisAyame: 現在老米法務查水表的壓力加大,真有管道的應該趨低調了 12/24 13:01
tim201227: 我假設因為DCR的關係 這次米傾向安排沒戲份的常駐 12/24 13:02
tim201227: 只是米總是自由的 12/24 13:03
ASEVE: 楓丹沒常駐也是這些人早就講 12/24 13:03
ASEVE: 受命於天事件之後這些人就不太出現 12/24 13:03
boggicer: 包養真心珍惜友誼情感。 12/24 13:03
rockmanalpha: 又或者上次常駐搞到網上一片罵聲 這版乾脆沒常駐 12/24 13:04
tim201227: 其實DCR火系入常駐時我就覺得他們藍圖應該大得多 12/24 13:04
Benson765421: 之前萊歐那時就有人說楓丹沒常駐 然後測試就加強一 12/24 13:04
Benson765421: 波萊歐了 12/24 13:04
IrisAyame: 宵公0命完全體,高命阿影的持有率也是前段班 12/24 13:05
Chiason: 包養網認識來自世界各地的朋友。 12/24 13:05
rockmanalpha: 希格文 4星5星常駐是C不是C都有人講 總有一個猜對w 12/24 13:05
IrisAyame: 這樣還叫人抽夏滿命,很會業配 12/24 13:05
tim201227: 如果我是策劃 這種角色我就綁克洛 僕人一起出售了 12/24 13:08
tim201227: 更何況 .2九條五郎 .3小琺 .4現在沒有專輔 何樂不為 12/24 13:09
rockmanalpha: 用4.6 4.7的角色來推銷滿命4星真的很好笑 話說他們 12/24 13:10
Markell: 包養輕鬆找到有趣的人。 12/24 13:10
rockmanalpha: 當初有猜對留雲嗎? 12/24 13:11
anpinjou: 我都忘了還有蘋果姐沒實裝== 是要等多久啊 12/24 13:12
tim201227: 流雲就沒印象有傳的跟測試很像的 都是蝦填一堆功能 12/24 13:12
O300: 主要是6命不用他說也看得出很強 12/24 13:13
a16745984: 下落拐好像有聽過 12/24 13:13
fuoya: 包養平台找到心儀對象。 12/24 13:13
O300: 輔助雷火比阿班給的更多 也能加在一起 12/24 13:13
IrisAyame: 蘋果姐觀陰落4.7.如果千織真的放4.5 大概真的那麼晚 12/24 13:14
tim201227: 我發現剛剛忘記算希格雯 這樣楓丹17隻其實已經滿了 12/24 13:14
IrisAyame: 流雲真的說中的好像就一點:  補量沒很高 12/24 13:15
IrisAyame: 蘋果姐4.7的話,夏的復刻CD剛好差不多跑完 12/24 13:16
Apasiri: 包養分析了解對方想法。 12/24 13:16
asdfg0612: 萊歐測試服的加強幅度我印象中都挺小的吧 12/24 13:20
IrisAyame: 萊歐就V2加了一點點普攻倍率,還有1命50% -> 60% 12/24 13:28
jude187031: 現在有哪些角色配留雲能有大提升啊? 12/24 13:37
tim201227: 幾乎沒有吧 就看魈要不要選配 我想 12/24 13:40
Allensert: 單論輸出是沒有,但看起來舒適度會比琴好,隨身奶優勢 12/24 13:52
litidi: 包養不急於著手感情發展。 12/24 13:52
Allensert: 還是有的 12/24 13:52
asdfg0612: 拐的部分是薛丁格的拐 12/24 13:53
rockmanalpha: 我看留雲自己下落攻擊的影片我就安心不用抽了 12/24 13:55
asdfg0612: 希望繼續長這樣 我就可以存千織存的心安理得 12/24 13:55
rockmanalpha: 那個視角還是那麼鳥 根本不知道在打啥 12/24 13:56
Merzario: 包養網結交全球友人。 12/24 13:56
rockmanalpha: 個人覺得下落攻擊體驗比蓄力弓還糟ww 12/24 13:58
Allensert: 有全隊隨身奶跟聚怪,還能帶金箔,只要充能不下毒,我 12/24 14:01
Allensert: 覺得平替琴是沒問題的,雖然說一個限5能平替常駐聽起 12/24 14:01
Allensert: 來一有點可憐 12/24 14:01
vanler: 準備看小丑們搬未來角色打下落來救援閒雲了 12/24 14:04
Muzaffer: 包養開心找到知心朋友。 12/24 14:04
asdfg0612: 琴的使用率也不算高 就當作把減抗跟奶媽揉在一個位子吧 12/24 14:04
O300: 我倒覺得小丑會是一直喊寄的一些人 到時候出了 啊 一下幾十 12/24 14:05
O300: 萬 真香 12/24 14:05
IrisAyame: 流雲補量滿含蓄的。搭老隊伍還好,多水人燒血就有點抖 12/24 14:05
frankexs: 如果A重跳+下落呢? 12/24 14:09
MIJice: 包養平台警惕網路詐騙。 12/24 14:09
tim201227: 該吹就會吹 流雲就是目前看不出來價值在哪裡而已 12/24 14:09
IrisAyame: 琴4.1小助手使用率還在2.4%、2.5%,4.2水人一出 12/24 14:10
tim201227: 就像新治療套僅看數值機制 就會知道這沒什麼用 12/24 14:10
rockmanalpha: 如果以下落攻擊來說留雲單人提供的作用挺多的 我認 12/24 14:11
rockmanalpha: 為問題是出在下落攻擊本身ww 12/24 14:11
SpyTime: 包養分析細心研究對象。 12/24 14:11
tim201227: 如果之後體系完善或是有新思路 再吹也行 12/24 14:11
IrisAyame: 直接飆到19.6%、18.7%,以持有率超過8成5的常駐5來講 12/24 14:11
IrisAyame: 這使用率其實很驚人,莫娜現在也只剩5%左右了 12/24 14:12
rockmanalpha: 試用魈真的覺得很不好玩 12/24 14:12
asdfg0612: 現在盧鍋巴下落都可以幾十萬了 == 12/24 14:13
Toth: 包養真心投入友誼。 12/24 14:13
tim201227: 莫娜算被一堆萬能水輔打壓吧 而且莫甘溫是連上場都不 12/24 14:14
tim201227: 太行 跟3版一開始還算可以差的多了 12/24 14:14
rockmanalpha: 所以我認為要開闢下落攻擊賽道的話要連下落攻擊的操 12/24 14:14
Fate1095: 今天看到這個內鬼串就覺得很好笑,大家是曼德拉效應了嗎 12/24 14:14
rockmanalpha: 作體驗一併調整 12/24 14:14
Asterix: 包養網推薦有趣的包養活動。 12/24 14:14
asdfg0612: 另外之前那個6命影片自己跳滿也就剛好10下 12/24 14:15
asdfg0612: 總傷那些都挺好算的 12/24 14:15
IrisAyame: 老米看起來是想要給個大數字就了事就是 12/24 14:16
Fate1095: 大貓入常是前瞻前幾天才由計畫通傳出來的,當時還一堆人 12/24 14:16
Fate1095: 在說怎麼可能,這些去翻當時的內鬼聊天串都看得到 12/24 14:16
AdamShi: 包養輕鬆找到共同興趣的朋友。 12/24 14:16
Fate1095: https://i.imgur.com/TpZ1Ywf.jpg 12/24 14:17
IrisAyame: 堂主A重跳來跳去的其實體驗也不好,但輸出有到位就(ry 12/24 14:17
Fate1095: https://i.imgur.com/Lr9zfZs.jpg 12/24 14:17
Fate1095: https://i.imgur.com/OzvZhbQ.jpg 12/24 14:17
Fate1095: https://i.imgur.com/kjMauh6.jpg 12/24 14:17
lezabo: 包養平台尋找志同道合的人。 12/24 14:17
O300: 所以胡桃我才覺得要1命 不然世界體力耗一耗就沒了超煩 12/24 14:19
O300: 1命可以亂戳 還可以趕路(x 12/24 14:20
O300: 有些人說手法不好1命也差不多 但那個體力條就有差=.= 12/24 14:21
tim201227: 一命主要還是優化體力控管吧 打樁輸出不會差很多 12/24 14:25
O300: 不過留雲我看中的只是她能隨身奶=.= 白朮論生存還是很舒適 12/24 14:25
silberger: 包養分析深入了解對方心思。 12/24 14:25
O300: 的 但阿姨奶量大概沒那麼高可是是全隊 12/24 14:25
tim201227: 但如果要打第二輪第三輪 體力放空真的很難受就是 12/24 14:25
IrisAyame: 1命只是解決體力條問題,還是要練a重閃 12/24 14:26
O300: 我覺得大世界真的差很多耶 除非只打深淵 12/24 14:27
tim201227: 我自己是體力放空時 輸出就改A重閃 反正真的玩就都練 12/24 14:27
xayile: 包養不急於展開感情關係。 12/24 14:27
IrisAyame: 我下深淵是堂主起家,但A重跳/閃真的不是每個人都玩得起 12/24 14:28
tim201227: 另外那趕路 我曾經實測過幾乎沒快多少 比較花俏的用途 12/24 14:29
IrisAyame: 不如宵公Eaaaaa省事,反正兩個都要抱天后大腿 12/24 14:29
O300: 不過0我真的不會拿出來玩 反正別人沒差就是他的事 12/24 14:30
O300: 但對留雲奶量也沒到很放心 希望再大方一點看了比較安心 12/24 14:33
cazo: 包養網結交國際知音。 12/24 14:33
O300: 但應該還是夠用(? 12/24 14:34
O300: 平常一定夠 但高壓就不知道了 12/24 14:35
IrisAyame: 大貓喔,記得當初3.5測試服就讓觀陰落群眾一臉困惑 12/24 14:43
IrisAyame: 有些人應該隱約感覺到不對勁了,只是老米這操作太豬油 12/24 14:44
psptccl: 其實也還好 進常駐的說法也很多 所以多少有心理準備 12/24 14:44
izilo: 包養開心結交知心好友。 12/24 14:44
IrisAyame: 才沒人敢說破.堅持不可能常駐,比較像是情感上不能接受 12/24 14:45
IrisAyame: 貼吧和泥潭靈媒互毆就不提了,反正三不五時就在對衝 12/24 14:46
IrisAyame: 大世界那點血量,堂主其實平A就夠了 天后幫打 12/24 14:49
IrisAyame: <--- 新手期 用堂主和水母拓荒稻妻 12/24 14:51
O300: 堂主不戳就沒有玩堂主的快樂了:( 12/24 15:59
SEDAP: 包養平台規劃特殊約會。 12/24 15:59
O300: 而且移動端 a重跳 好難用:( 12/24 16:01
O300: 其實趕路的重點也不是快 而是不會耗體力 12/24 16:06
O300: 不過這屬於古早玩法了 12/24 16:07
O300: 有夜沒人會這樣搞 12/24 16:07
peter080808: 迪盧克+班尼特+水神+流雲 這隊夠強嗎? 12/24 16:44
TUZom: 包養分析觀察對方情緒變化。 12/24 16:44
LeonBolton: 通靈王大戰當看笑話就好啦! 12/24 16:47
LeonBolton: 反正內鬼也常常當小丑(頗歡樂?) 12/24 16:47
death0228: 可能不好蒸吧,萬還有染色用途 12/24 16:48